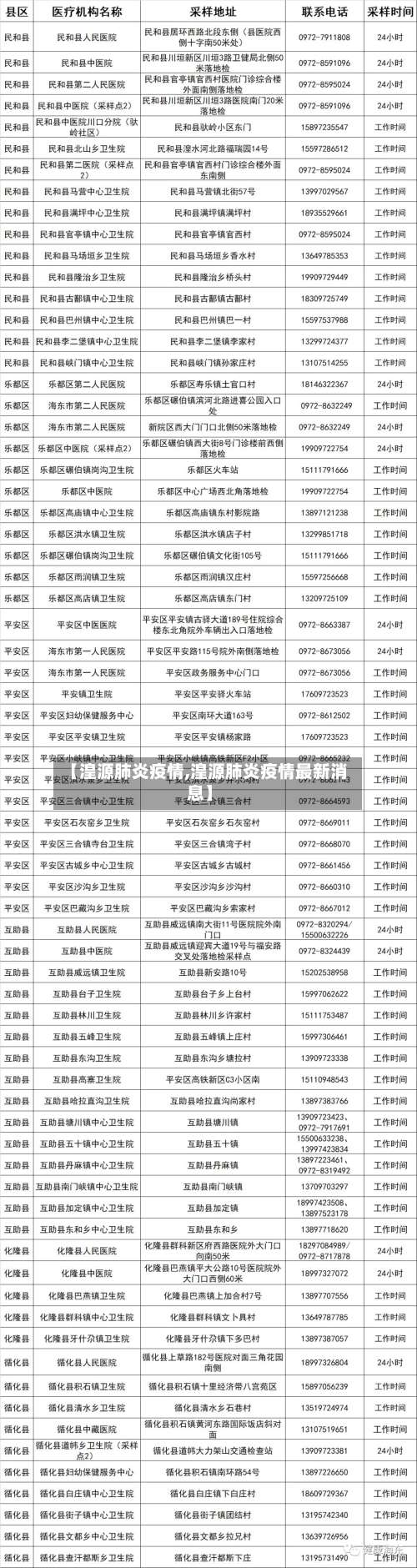
【湟源肺炎疫情,湟源肺炎疫情最新消息】

西宁的疫情怎么样

〖壹〗、022年西宁3轮疫情。第一次是4月份报告的病例,从4月12号开始,直到5月17号后不再新增 ,历时35天时间 。第二次是8月份,从8月14号开始到9月9号,历时25天。第三次是10月份 ,从10月20号开始,呈现出疫情势头比较猛烈。

【湟源肺炎疫情,湟源肺炎疫情最新消息】-第1张图片

〖贰〗 、西宁疫情具体情况如下:西宁市经过了12月18日第一波感染高峰到达日后,当前呈下降趋势发展 ,预测到3月14日第一波感染高峰结束 。12月21日西宁市估计新增感染者28万例,估计新增感染者人口占比为33%,估计累计感染者人口占比为168%。

【湟源肺炎疫情,湟源肺炎疫情最新消息】-第2张图片

〖叁〗、您好 ,西宁市今年的第3轮疫情近来已经基本上控制住了。

西宁关于涉疫风险场所人员排查报备的通告

〖壹〗、及时规范就诊,并主动告知旅居史 、接触史,不隐瞒 。就诊途中避免乘坐公共交通工具 ,最大限度减少疫情传播和流行风险。

〖贰〗、《关于加强近期疫情重点地区来锡返锡人员排查管理的通告(第54号)》核心内容如下:重点地区来锡返锡人员主动报备要求涉及人员范围:12月8日以来有陕西省西安市旅居史的人员 ,以及近期有其他涉疫地区旅居史的人员。

〖叁〗、为严防疫情输入扩散,做好常态化疫情防控工作,切实保障人民群众生命安全和身体健康 ,现就有关事项通告如下:严格落实报备制度 。

〖肆〗 、需提前报备人员省外非涉疫地区拟返牟人员:提倡就地过节,这是为了减少人员流动带来的疫情传播风险。若确需返牟,需提前3天报备。提前报备可以让相关部门提前掌握人员信息 ,做好疫情防控准备和安排,如安排核酸检测、落实健康管理措施等 。

〖伍〗、西安市发布关于涉中高风险地区旅居史由高速公路 、国省干道进入人员主动报备事项的通告,要求相关人员主动报备并配合防疫工作 ,对违规行为将追究法律责任 。

疫情各国出入境限制3月国内旅游景点开放信息

厦门市应对新冠肺炎疫情工作指挥部发布通告,自3月6日起,包括鼓浪屿风景名胜区在内的厦门多个景点将恢复向公众开放 ,厦鼓游客航线也将于同日恢复航行。

鼓浪屿将于3月6日起恢复向公众开放厦门市应对新冠肺炎疫情工作指挥部发布通告,自3月6日起,包括鼓浪屿风景名胜区在内的厦门多个景点将恢复向公众开放 ,厦鼓游客航线也将于同日恢复航行。

受疫情影响 ,日本多家著名主题公园宣布暂时关闭,3月15日以后开放或视疫情决定晚些时候开放 。包括东京迪士尼乐园、迪士尼海洋公园、大阪环球影城和三丽鸥的东京彩虹公园和大分和谐公园。具体可借鉴各主题公园官方网站。为防止疫情扩散,日本政府已要求体育团体和文化团体停止活动和演出 ,直至3月15日 。

过去半年到一年内,世界其他地方一直在缓慢但持续地开放边境,欢迎入境旅客。放宽外国学生入境限制:允许持有有效居留证的外国学生进入中国 ,显示出中国在逐步放宽入境限制方面的积极态度。减少外国入境者检疫要求:中国对外国入境者的检疫要求已有所减少,这有助于降低入境门槛,促进跨国旅游的恢复 。

022年3月部分国家出入境政策如下: 美国 疫苗接种要求:完成符合标准的新冠疫苗接种全过程(美国FDA或WHO授权紧急使用的疫苗 ,包括中国的科兴和国药),并持有效签证的世界旅客可入境。核酸检测要求:所有2岁及以上乘客需出示出发前1天内生成的核酸检测阴性报告,或过去3个月内从COVID-19康复的文件。

综合来看 ,随着疫情的有效控制以及全民接种疫苗的推行,放宽限制已经成为趋势 。■中国方面防疫措施首次重大调整回国隔离时间将缩短 回看中国,国内关于出入境的“春风”也不断。3月15日 ,国家卫健委发布第九版新冠诊疗方案 ,这是疫情暴发以来对我国防疫政策首次作出重大调整。

相关推荐

  • 疫情最美警嫂/最美警嫂抗疫事迹

    疫情最美警嫂/最美警嫂抗疫事迹

    2021年度“最美浙警”名单公布!杭州公安52人上榜021年度“最美浙警”名单中杭州公安共有52人上榜,具体包括18名“最美警察”、17名“最美辅警”、17名“最美警嫂”以及14个“最美警队”。李语蔚当选“最美浙警”背后,是她用专业、坚守与温情书写的交警生涯。从幼儿园教师到“兔子警官”的转型李语蔚毕业于浙江师范大学学前教育专业,曾担任两年幼儿园教师,202...

    2026/04/21
  • 【结合抗击疫情,结合抗击疫情手抄报】

    【结合抗击疫情,结合抗击疫情手抄报】

    同心抗疫情携手共成长作文600字精选10篇〖壹〗、同心抗疫情携手共成长作文600字范文五20_年伊始,春风还未吹遍祖国大地,有一种叫作“新型冠状病毒”的家伙,却猝不及防地来到了我们身边,成了不速之客。〖贰〗、万众一心抗击疫情作文12020,我们正式进入了21世纪的20年代,告别10年代的我们无疑都已经成长了。但新年已至,本该亲戚间开心聚会并充满欢声笑语...

    2026/04/21
  • 疫情心情郁闷/疫情心情不好的说说

    疫情心情郁闷/疫情心情不好的说说

    面对来势汹汹的新一轮疫情,这四种小方法将让你远离心理危机〖壹〗、选取正向刺激:抑郁时避免听忧伤音乐,转而聆听欢快曲目,或通过烹饪、种植等兴趣活动转移注意力,提升情绪状态。建立社会支持主动沟通需求:与家人、朋友分享感受,如“我因隔离感到孤独,需要每天视频通话”,获得情感联结。参与线上社群:加入兴趣小组或互助群组,如读书会、运动打卡群,通过共同目标减少孤独感...

    2026/04/21
  • 疫情停留签(在疫情期间签证到期怎么办)

    疫情停留签(在疫情期间签证到期怎么办)

    iang签证需要激活吗?疫情期间IANG签证续签怎么办?〖壹〗、IANG签证一般需要激活,疫情期间IANG签证续签若未在规定时间内入境香港激活,可写解释信给香港入境处申请延期入境激活。〖贰〗、疫情下IANG签证持有人不过香港可通过远程续签方式完成,需满足一定条件并准备相应材料,且续签成功后需在6个月内入境激活签证。具体如下:续签关键条件居留时间:入境处看...

    2026/04/21
  • 泉州医院疫情(泉州医院疫情最新消息)

    泉州医院疫情(泉州医院疫情最新消息)

    泉州开发区阳性感染人员活动区域公布泉州开发区阳性感染人员主要活动区域公布截至3月21日24时,泉州开发区发现4名阳性感染人员,近来均在泉州市定点医院治疗。现将感染者有关情况和主要活动区域公布如下:病例1,明某,女,21岁,现住址为丰泽区滨海酒店宿舍。月19日-21日,泉港区集中隔离点。泉港区新增3名新冠病毒阳性感染者,活动轨迹公布2022年3月19日以来,...

    2026/04/21
  • 【靖州疫情,靖州新型冠状病毒最新消息】

    【靖州疫情,靖州新型冠状病毒最新消息】

    湖南31岁医生去世后把遗体捐给母校,这种大爱该如何传递?湖南31岁医生生病去世后,把遗体捐给了母校!天有不测风云,人有祸兮旦福,我们并不知道在明天的到来之前会发生什么事情。在3021年4月26日,湖南靖州苗族侗族自治县大堡子卫生院口腔医生储昌安因病抢救无效逝世,次日,他的母校湖南医药学院实验室多了一位名叫储昌安的大体老师。小编认为这位医生捐赠遗体的行为是为...

    2026/04/21
  • 【疫情反广州,广州疫情反乡通知】

    【疫情反广州,广州疫情反乡通知】

    疫情后20万湖北人返广州,为何花昂贵车费也要去广州?〖壹〗、在这20万的湖北人中,几乎都是在广州做生意的人;很多人在这里做服装的生意,有人给别人打工,也有人自己做老板。急需赚钱养家在疫情期间很多人的工作,都被按下了暂停键;尤其对于工作在外地的人来讲,更是失去了收入来源,但家庭的开支,却并不会因此而减少。〖贰〗、低风险区来(返)鄂人员,抵鄂后3天内完成两次核...

    2026/04/21
  • 【疫情期间行医,疫情期间的医者】

    【疫情期间行医,疫情期间的医者】

    疫情第三年,一位急诊科医生的科普与讲述疫情第三年,急诊科医生黄隽敏通过科普与讲述,分享了急诊科在疫情下的应对策略、医患关系变化及个人职业感悟。以下为具体内容:急诊科在疫情下的预案与演练院前与院内协作机制当120被拨通后,院前急救人员需快速评估患者病情,并通过信息化系统同步信息至目标医院急诊科。情感共鸣:书中穿插急诊室真实案例,如因家长不懂急救导致儿童窒息死...

    2026/04/21
  • 【湟源肺炎疫情,湟源肺炎疫情最新消息】

    【湟源肺炎疫情,湟源肺炎疫情最新消息】

    西宁的疫情怎么样〖壹〗、022年西宁3轮疫情。第一次是4月份报告的病例,从4月12号开始,直到5月17号后不再新增,历时35天时间。第二次是8月份,从8月14号开始到9月9号,历时25天。第三次是10月份,从10月20号开始,呈现出疫情势头比较猛烈...

    2026/04/21
  • 【疫情乡镇信息,各乡镇疫情防控工作】

    【疫情乡镇信息,各乡镇疫情防控工作】

    上海崇明区防疫办询问电话(各乡镇)〖壹〗、图片中包含上海崇明区各个乡镇的疫情防控热线询问电话详细信息。热线电话开放时间:仅限3月28日5点到4月1日5点期间使用,其他时间段可能无法拨通或号码有变动。崇明区级生活物资保供热线:59621577(此号码长期有效,可用于生活物资采购询问)。〖贰〗、上海市崇明区疫情防控热线电话:021-69611411,服务时间:...

    2026/04/21
返回顶部