-
海口市疫情人员活动轨迹(海口市疫情人员活动轨迹图)
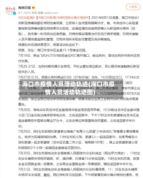
海南海口新冠确诊病例相同轨迹返庆人员请及时报备海南海口新增1例新冠确诊病例相同轨迹及时报备2021年8月1日凌晨,海南省海口市市检出1例新冠病毒核酸初筛阳性者胡某,省、市疾控中心实验室复核新冠病毒核酸检测结果均为阳性,经省疫情防控指挥部确...
海南海口新冠确诊病例相同轨迹返庆人员请及时报备海南海口新增1例新冠确诊病例相同轨迹及时报备2021年8月1日凌晨,海南省海口市市检出1例新冠病毒核酸初筛阳性者胡某,省、市疾控中心实验室复核新冠病毒核酸检测结果均为阳性,经省疫情防控指挥部确...