【疫情专列车,疫情车厢】

低速无人车集体上阵抗疫!扫地杀毒测体温,送药送菜真暖心

〖壹〗 、包括百度 、京东、高仙机器人、酷哇机器人 、智行者、驭势科技等十几个低速无人车企业都参与到了抗击疫情的行动中去,在武汉、北京 、上海、深圳、青岛 ,以及湖北的其他城市 ,至少能看到上百台各式低速无人车在参与抗击疫情的相关工作。

【疫情专列车,疫情车厢】-第1张图片

〖贰〗 、据车东西统计,国内疫情发生后,至少有14家企业的低速无人车产品投入到了抗疫一线 ,进行药品配送、测温、消毒杀菌等工作,可借鉴车东西深度文章《低速无人车集体上阵抗疫!扫地杀毒测体温,送药送菜真暖心》 ,包括京东 、驭势科技、高新兴、高仙机器人等公司 。

【疫情专列车,疫情车厢】-第2张图片

〖叁〗 、月10日,江西省第一台环卫防疫消毒机器人——无人驾驶消毒车抵达鄱阳,并交付城管部门用于社区和城中村消毒消杀工作 。据鄱阳县环卫所工作人员介绍:无人驾驶可以有效减少环卫工人到疫区(受到)感染 ,减少接触的机会,它可以完全进入感染区,按照它事前设计好的地图路线来行驶 ,来消毒。

【疫情专列车,疫情车厢】-第3张图片

〖肆〗 、月4日,Apollo生态合作伙伴新石器的2台无人物流小车已发往武汉,准备投入防疫工作。2月6日Apollo生态合作伙伴新石器及智行者科技分别开发的无人物流车与无人清洁消毒车 ,已经抵达北京的隔离点 ,未来可用于隔离区内的独立清洁消毒及送餐服务 。

〖伍〗、月23日封城,2月11日封小区,到商超不对外开放 ,再到3月18日开始出现0增长,如今的无疫情小区居民限时外出,部分的复工复产 ,短暂又漫长的2个多月时间,心情起起落落,我也说下这段特殊时段的武汉普通人生活。分享下抗疫期间 ,身边的暖人心的事情。

国庆防疫不松懈!这两趟列车已有多人感染→

Z42和Z306次列车已发现多例阳性感染者,国庆期间乘坐这两趟列车的人员需密切关注疫情动态并做好防护 。具体情况如下:Z42次列车列车信息:从乌鲁木齐开往上海,途经甘肃、陕西 、河南、江苏等多地。

赢得这场防疫战胜利的总逻辑围绕“治 ”与“防 ”两大核心工作展开 ,通过科学保障、精准分类 、隔离排查、切断传播路径等措施,逐步减少感染者数量,最终实现防疫目标。

中国最昂贵的火车 ,全程一趟票价近五万元 ,这趟列车从乌鲁木齐站驶出,经过可可托海、喀纳斯 、吐鲁番及敦煌、张掖、银川等地 。你想不到的星级火车火车是比较常见的交通工具,因为其票价实惠 ,安全性高,赢得很多人的喜欢。绿皮火车大家并不陌生,也是平时比较常见的火车。

饰演张小丽的演员叫白一力 ,在剧中,精神病患者小丽对混乱的场面和其他人一样也充满了恐惧,只是对于恐惧她有着不同于常人的理解 ,她觉得这是防疫站的人来消灭他们的,她的胡言乱语引起了失去理智的人们更加的恐慌 。

就算自己不去辞职。所以大部分的人在做几年之后,也就会自己离职了 ,不过这份工作的环境会比较舒适些,看上去也算比较体面。工资待遇虽然并没有飞机乘务员的工资高,但相对于普通的员工来说也是可以的 ,而且有五险一金 ,还会解决食宿的问题 。

这是一个不错的想法,在有运输需要的长大交路的线路上铁路部门能放加挂的一般就加挂了,多挂几节车 ,就能多拉些人,或者可以使原本拥挤不堪的车厢松动松动 。火车车厢(客 、货)是有编组要求的,各车辆段应当按照编组要求编挂车列。而编组要求的制定是有实际根据的。

湖北始发开出首趟务工人员高铁专列

〖壹〗、月19日 ,湖北首批2趟免费复工返岗高铁专列从荆州火车站开出,共输送1631名荆州籍务工人员赴广东898家企业返岗复工 。专列基本情况时间与车次:3月19日13点24分、15点13分,G4368次 、G4318次列车先后从荆州始发。输送规模:共1631名务工人员 ,目的地为广东898家企业,实现“点对点”精准返岗。

〖贰〗 、广东的积极举措组织返岗专列:3月19日19时43分,由湖北荆州始发、载有551名务工人员的G4368次返岗专列抵达广州南站 。这是全国首趟从湖北始发的返岗专列 ,由粤鄂两省共同组织,采取“点对点、一站式”的方式输送务工人员入粤,为湖北务工人员返粤提供了安全 、便捷的通道。

〖叁〗、书记送行:千里相迎显尊重3月19日 ,湖北荆州火车站上演感人送别 ,湖北省委书记应勇亲临车站,对满载乘客的湖北荆州首趟务工人员返粤“点对点 ”专列挥手告别,动情表示“不管你们走到哪里 ,家乡人民永远挂念你们”。荆州就业局副局长关正世看着家乡父老远赴广东,当场落泪 。

标签:疫情专列车

相关推荐

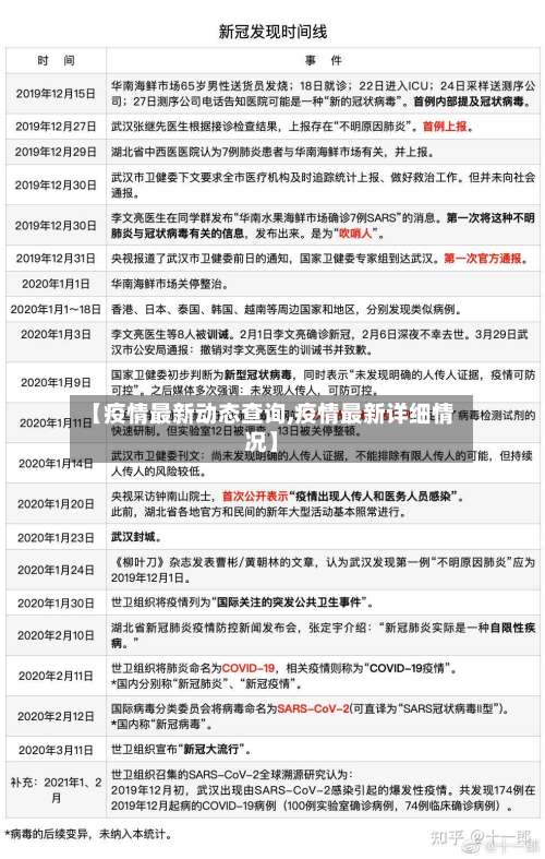
  • 【疫情最新动态查询,疫情最新详细情况】

    【疫情最新动态查询,疫情最新详细情况】

    微信如何看疫情实时动态步骤1:点击“我”打开手机微信,点击底部菜单栏的“我”,进入个人中心页面。步骤2:进入“服务”菜单在“我”的页面中,找到并点击“服务”选项,进入服务功能集合页面。步骤3:选取“医疗健康”在服务页面中,滑动查找并点击“医疗健康”功能,进入健康服务专区。可以通过微信的“医疗健康”模块中的“抗疫工具箱”查看疫情实时动态,具体步骤如下:步骤1...

  • 疫情间防护(疫情防控期间防护)

    疫情间防护(疫情防控期间防护)

    疫情期间我们要如何做好防护措施疫情期间,为做好防护措施,可从生活习惯调整、了解病毒传播途径并针对性防范两方面入手,具体如下:生活习惯方面注重个人卫生:勤洗手是阻断病毒传播的关键措施之一,可使用肥皂或洗手液,按照七步洗手法,用流动水冲洗至少20秒,确保手部各个部位都能得到清洁。疫情期间,我们应采取以下防控措施来保护自己和他人健康:外出佩戴口罩外出时务必佩戴口...

    2026/04/16
  • 【全国经济疫情,中国疫情经济数据】

    【全国经济疫情,中国疫情经济数据】

    疫情下的中国经济现状〖壹〗、一季度GDP受疫情冲击出现负增长2020年一季度国内生产总值206504亿元,按可比费用计算,同比下降8%,这是我国自1992年开始发布季度GDP以来第一次出现负增长,也是新中国史上GDP第七次出现负增长,下降幅度仅次于1961年。〖贰〗、新冠疫情对全球经济和中国经济的短期与长期影响短期影响:若中国控制住疫情,经济下滑可能局限于...

    2026/04/16
  • 8月邵阳市疫情等级查询/邵阳疫情防控最新通知

    8月邵阳市疫情等级查询/邵阳疫情防控最新通知

    邵阳疫情爆发时间〖壹〗、通过查询相关资料显示,邵阳疫情从20号开始的。邵阳疫情爆发时间是2022年4月20日,从4月20日开始,在集中隔离和核酸筛选中陆续发现新冠肺炎确诊病例。〖贰〗、022年4月30日。邵阳是湖南省下辖地级市,据湖南卫健委,疫情爆发时间为2022年4月30日,湖南省报告新增新型冠状病毒肺炎确诊邵阳市2例,从4月底开始,在集中隔离和核酸筛选...

  • 【天津疫情公园,天津疫情公园开放时间】

    【天津疫情公园,天津疫情公园开放时间】

    天津人民公园水上乐园开放时间和区域——限流人数〖壹〗、具体公告如下:开放时间:每天09:00-16:00。开放出入口:公园南门(位于琼州路与龙场路交叉口);其他所有入口和出口都被禁止。开放区:游客容易聚集的场所(棋牌区、儿童游乐区、游乐设施)暂时关闭;其余的公共旅游区通常对游客开放。游客人数限制:园区内同一时间游客人数不得超过1500人。〖贰〗、景区限流情...

    2026/04/16
  • 双龙疫情(双龙防疫站电话)

    双龙疫情(双龙防疫站电话)

    贵阳双龙解封了吗〖壹〗、解封了。贵阳简称“筑”,别称林城、筑城,贵州省辖地级市、省会,国务院批复确定的中国西南地区重要的中心城市之一。根据贵州卫健委最新通报10月13日起接触白云区,双龙航空港经济区等,实行常态化疫情防控政策,逐步有序恢复辖区生产生活秩序。贵州双龙航空港经济区于2014年10月17日成立。〖贰〗、根据2022贵阳解封预计时间最新消息:贵阳解...

    2026/04/16
  • 疫情下特斯拉股价/特斯拉股价疯涨

    疫情下特斯拉股价/特斯拉股价疯涨

    投资者忧心Autopilot事故最终调查结果不利,特斯拉股价大跌逾7%...特斯拉股价当地时间2月24日大跌46%,报8379美元,主要受投资者对新冠肺炎疫情全球爆发的担忧,以及美国国家运输安全委员会(NTSB)即将公布的Autopilot相关撞车事故最终调查结果的双重影响。特斯拉CFO扎克·科恩霍恩曾公开表示,由于上海超级工厂不久前刚刚开始生产工作,所以...

  • 【骗子疫情电话,疫情 诈骗电话】

    【骗子疫情电话,疫情 诈骗电话】

    有自称疫情防控的人给你打电话怎么举报查询当地控疾中心网址进行反馈或直接拨打控疾中心的电话进行投诉。疾控中心打过来的电话很有可能是骗子,但也不排除是真的,可以进行核实一下。首先,要认真听清楚电话里的人说了些什么,如果叫你交钱之类的,就要警惕一些,不要轻易把自己的银行卡密码等透露给对方,也不能给对方打钱。投诉结果:医院回复您好,感谢您对新冠疫情防控工作的理解和...

    2026/04/16
  • 德州市武城县的疫情(山东省德州市武城区)

    德州市武城县的疫情(山东省德州市武城区)

    德州疫情很严重吗〖壹〗、德州疫情不算严重,在控制范围。截止2022-12-2916:13:18最新数据显示,德州地区近来没有低、高风险区域,都是常态化防控区。山东省不再对跨地区流动人员查验健康码和核酸检测阴性证明,不再开展“落地检”。进到德州的防疫政策:进一步优化核酸检测。保持现有核酸检测点不减少并进一步优化布局。〖贰〗、同时对于德州现在总体情况而言,...

  • 疫情防火检查/疫情防火检查简报

    疫情防火检查/疫情防火检查简报

    突发!武汉一厂房起火!3名嫌疑人被采取强制刑事措施!近日,湖北省武汉市东西湖区一家生物科技有限公司厂房起火,3名相关责任人被采取刑事强制措施,火灾未造成人员伤亡,原因及财产损失正在调查中。火灾基本情况5月8日晚,武汉市东西湖区一家生物科技有限公司发生火灾,起火区域为面积约2100平方米的厂区内单层钢结构培育室,燃烧物质包括菌类培育木屑、包装材料、塑料制品等...

    2026/04/16
返回顶部