西安市疫情风控区有哪些(西安市风险区域)

西安疫情最新消息今天封城了吗

〖壹〗 、西安并未封城。具体说明如下:身处西安的直观感受:有身在西安的人表示,自己并未听闻西安封城的消息 ,对这一说法感到一头雾水 。西安的疫情风险等级与管控情况:南京疫情对西安有影响,但西安属于低风险区域。不过因举办全运会这一国家重视的活动,管控相较于其他城市更为严格。

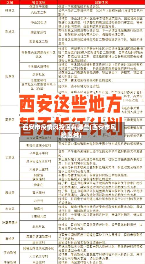
西安市疫情风控区有哪些(西安市风险区域)-第1张图片

〖贰〗、西安今天没有封城 ,只是实施了部分区域的封闭管理 。以下是关于西安疫情管理的具体信息:部分区域封闭管理:西安碑林区长安路街道的大话南门小区,以及雁塔区的部分区域实施了封控管理,这些区域的人员只进不出。全员核酸检测:西安正在开展全员核酸检测 ,以尽快发现和控制疫情。

西安市疫情风控区有哪些(西安市风险区域)-第2张图片

〖叁〗、西安于12月23日零点正式封城 ,按45天计算,解封时间可能推迟至2月5日左右 。农民工回家过年可能性分析当前防控措施:西安实行全城封闭管理,禁止人员外出流动 ,封城措施严格,任何人不得出城 。近期已有从西安外出人员导致病毒外溢的案例,为避免疫情扩散 ,农民工暂无法出城。

西安市疫情风控区有哪些(西安市风险区域)-第3张图片

〖肆〗 、西安于2021年12月23日实施了封城措施。以下是与西安封城相关的详细信息:封城背景与时间时间点:西安封城发生在2021年12月23日,这一措施是为了应对当时严峻的疫情防控形势 。历史参照:此前,武汉在2020年1月23日也实施了封城 ,成为抗击新冠疫情的重要节点。西安的封城,同样是在疫情压力下做出的重大决策。

〖伍〗、是的,西安采取了“封城 ”措施 。以下是关于西安“封城”措施的详细解封城背景 为应对西安严峻复杂的新冠肺炎疫情形势 ,坚决阻断病毒的扩散蔓延,确保人民群众生命健康安全,西安市新冠肺炎疫情防控指挥部决定从12月23日0时起 ,实施一系列严格的管控措施 ,即所谓的“封城”措施。

红谷滩区发最新通告!实行分级分类管控

根据防范区情况及所属行业,实行分级分类管控,分为一级管控阶段、二级管控阶段 、三级管控及常态化防控阶段。当前阶段:除封控区 、管控区以外区域处于一级管控阶段 。一级管控阶段具体要求:人员流动管理:严格限制人员流动 ,加强卡口值守管理,倡导非必要不流动。

红谷滩区自2022年3月20日0时起对所有小区(村庄)实施临时应急管控,主要措施包括以下方面:严格出入口管理小区(村庄)原则上仅保留一个出入口 ,加强文明有序管理。人员进出需携带有效证件,配合测温、扫码及登记工作 。外来人员及车辆原则上禁止进入,中高风险地区人员一律不得进入。

南昌西湖区紧急寻人 ,红谷滩区对部分区域实施临时应急管控,具体信息如下:西湖区紧急寻人信息阳性感染者活动轨迹:一名新冠肺炎阳性感染者曾于2022年4月8日15:00-22:00、4月9日8:00-15:00在南昌市西湖区中山路天虹超市长时间活动。

1月17日起西咸新区沣东新城调整25个封控区为管控区

自2022年1月24日0时起,西安高新区 、西咸新区沣东新城全域降为低风险区 ,在严格落实常态化疫情防控措施的前提下,有序恢复正常生产生活秩序 。 具体安排如下:社区(村组)出入管理出入小区不再查验48小时核酸检测阴性证明,市民凭“一码通 ”绿码正常出入 。

法律分析:根据这次文件 ,西咸分为两部分 ,一部分是西安(西咸新区)直管区,由西安全面管理。范围为去掉南位、双照的秦汉新城、去掉陈阳寨(这块17年已还给咸阳因此这次不涉及)的沣西新城 、去掉泾干街道一半的泾河新城、完整的空港新城和沣东新城。

西咸新区沣东新城位于陕西省,是国家级开发区西咸新区下属的五个新城之一 。 沣东新城的行政区划托管于西安市长安区、未央区和咸阳市秦都区。 沣东新城包括建章路 、三桥、王寺、斗门 、上林五个街道 ,这些街道在行政上仍属于原行政区。

西安封控区解封条件

〖壹〗、西安封控区解封需同时满足以下条件:条件一:近14天无新增病例或无症状感染者封控区域内需连续14天无新增本土确诊病例、无症状感染者,且无其他相关疫情风险事件(如环境样本阳性等) 。条件二:最后一名密接者隔离满14天且核酸阴性区域内最后一名密切接触者需转运至集中隔离场所满14天,且核酸检测结果为阴性。

〖贰〗 、西安封城解封时间分析解封条件:封控区 、管控区解除封锁需同时满足4个条件:最近14天内无新增确诊病例或无症状感染者。最后一名密切接触者离开本区域超过14天 。解除前48小时内完成一轮核酸筛查(单人单管检测) ,结果均为阴性。进行规范的终末消毒,且消毒效果评价合格。

〖叁〗、不同风险区域解除封控的条件封控区、管控区解除条件需同时满足以下3个条件:无新增病例:近14天区域内无新增确诊病例或无症状感染者 。密接清零:区域内最后一名密切接触者转运至集中隔离场所超过14天,且核酸检测为阴性。若转运后新增密接 ,解封时间需重新计算。

〖肆〗 、封控区、管控区:需同时满足3个条件 。近14天该区域内无新增病例或无症状感染者 。该区域内最后1名密切接触者转运至集中隔离场所超过14天,核酸检测为阴性;如已转运至集中隔离场所的密切接触者确诊后,该区域有新增的密切接触者 ,则解封时间以新增的密切接触者转运时间重新计算。

1月13日零时起西安雁塔区调整8个地方为管控区

雁塔区8个小区(或楼栋)解封:从1月13日零时起,雁塔区长安大学南校区西院教学区,长安大学东院教学区 ,长安大学南校区东院家属院 ,长安大学崇业路住宅区,长安大学南院家属院2区11号、13号楼,以及翠华北路社区雅荷翠华小区 ,西延路社区城南锦绣小区,海珀紫庭社区乐和公馆小区解封。

自2021年12月19日起,西安市将雁塔区小寨路街道长安中路33号长安大学校本部住宅区和北院宿舍区调整为高风险地区 ,同时将13个区域调整为中风险地区,其他区域风险等级不变 。

自2022年1月12日起,河南省安阳市汤阴县古贤镇全域调整为高风险区域。自2022年1月12日起 ,河南省安阳市滑县锦和街道岸尚公馆东区四号楼划定为中风险区域。近来,全国现有高风险地区20个 、中风险地区66个 。

雁塔区慈恩路66号不夜城属于低风险区。通过查询官方网站可得,从2022年10月29日起雁塔区从高风险降为低风险 ,10月29日零时起,雁塔区所辖长延堡街道长丰园社区二区4号楼、电视塔社区蓝山世界公寓等12个封控区调整为管控区,雁塔区封控区已清零 ,西安市雁塔区自1月23日起 ,全域调整为低风险地区。

月8日0-24时,陕西省新增本土确诊病例30例,均在西安市 ,其中隔离管控发现26例、管控区筛查发现4例;无新增境外输入病例 。新增本土确诊病例情况 病例来源:30例新增本土确诊病例均位于西安市,其中26例为隔离管控中发现,4例为管控区筛查发现。

一场53平方公里的繁华梦... 赛玖百科小窍门 西安曲江新区少陵塬53平方公里文旅融合示范区规划已取消 ,该项目为前期概念规划,与正在编制的西安市国土空间总体规划不符,后续区域规划以西安市国土空间总体规划为准。

相关推荐

  • 玄学说疫情(玄学怎么看这次疫情)

    玄学说疫情(玄学怎么看这次疫情)

    怪不得说中医的尽头是玄学,中医硕士按穴救人,几针下去就不用戴耳蜗...〖壹〗、案例一:中医硕士按穴救人。这一案例充分展示了中医针灸的神奇疗效和中医硕士的专业技能。通过刺激特定的穴位,中医硕士成功帮助患者恢复了听力,避免了人工耳蜗植入手术。案例二:火神山、雷神山命名背后的中医智慧。这两个名字不仅寓意深远,而且体现了中医五行学说在疫情防控中的应用。〖贰〗、中医...

    2026/04/09
  • 【疫情能理发吗,疫情期间不能理发怎么办】

    【疫情能理发吗,疫情期间不能理发怎么办】

    东至能理发吗冬至不能理发主要源于传统习俗、养生观念及部分迷信观念,但现代科学认为其与健康、运势并无直接关联。古代养生智慧《黄帝内经》记载冬三月“此谓闭藏”,强调冬季应顺应自然规律,减少阳气外泄。古人将头发视为草木根系,认为冬季修剪会扰动阳气,尤其在冬至这一阴阳转换的关键节点,理发如同打断天地交接的自然节奏。冬至理发并没有绝对的好与不好之分,这更多是一种传统...

    2026/04/09
  • 疫情如何读/疫情如何学习

    疫情如何读/疫情如何学习

    疫这个字怎么读?〖壹〗、疫这个字的读音是[yì]。拼音:yì,这是一个单音节字,发音时口腔打开,舌面后部隆起,声带振动,发出“yi”的音。部首:该字的部首是“疒”,这通常与疾病、健康等相关意义有关。含义:疫字的基本含义是指一类流行的急性传染病,如瘟疫、鼠疫等,与传染病相关的事物都可用此字表示。〖贰〗、疫字读作:yì。发音:疫字的正确发音为yì,是一个汉字中...

    2026/04/09
  • 晋州市疫情中风险地区(晋州市疫情严重吗)

    晋州市疫情中风险地区(晋州市疫情严重吗)

    2021晋州什么时候开始封村的呀0月份,河北石家庄晋州市疫情防控指挥部办公室11月14日发布消息,按照国务院联防联控机制《新冠病毒肺炎疫情防控方案(第八版)》和《河北省关于转发新冠肺炎疫情社区防控方案的通知》(冀防领办〔2021〕332号)规定,经专家研判,晋州市疫情防控指挥部研究决定,自2021年11月15日起,在严格落实常态化疫情防控措施的基础上,解除...

  • 昆明市疫情最新视频新闻(昆明市疫情最新视频新闻直播)

    昆明市疫情最新视频新闻(昆明市疫情最新视频新闻直播)

    昆明疫情原因〖壹〗、主要是外省输入的病例导致的,一是因为昆明是旅游城市,气候宜人,外来旅游度假多,冬天全国各地的人员来这边过冬;再就是昆明作为西南方向物流货运运输的枢纽,货车等进出多,增加感染的风险。〖贰〗、0因混管核酸检测异常被管控,复核阳性后闭环转运。省外入昆感染者2(无症状感染者)职业/轨迹:货车司机,从河南郑州前往昆明。关键轨迹:11月6日—8日沿...

  • 【泗洪疫情复工,泗洪疫情管控】

    【泗洪疫情复工,泗洪疫情管控】

    泗洪疫情要封城多久泗洪疫情要封城一个周。通过查询相关公开信息可知:宿迁泗洪县于2022年12月5日归属于高风险地区,后施行封城静默管理一个周,截止于2022年12月13日解封。没有。截止日期2022年12月7日,江苏泗洪官方发布泗洪近来已有序稳妥地恢复正常生产生活秩序。江苏泗洪没有封城了。泗洪县为适应疫情防控新形势,坚持按照《新型冠状病毒肺炎防控方案,全力...

    2026/04/09
  • 明天疫情后/明天疫情什么时候结束

    明天疫情后/明天疫情什么时候结束

    疫情过后企业复工复产正能量句子〖壹〗、疫情过后,企业复工复产的正能量句子如下:疫情阴霾逐渐散去,企业复工复产正如火如荼地进行,大地开始恢复着生机,一切都在朝着好的方向发展。复工的号角已经吹响,我们带着对健康的珍视和对未来的憧憬,重新踏上工作岗位,用实际行动为社会发展贡献力量。〖贰〗、阳光下的病毒应该开始难受了。春日渐暖,全国日新增确诊也终于降到了500以内...

    2026/04/09
  • 疫情当天火化(疫情死亡火化视频)

    疫情当天火化(疫情死亡火化视频)

    东京允许24小时内火化感染者遗体,还默认未检测就死亡的肺炎例同样处理...〖壹〗、东京确实允许24小时内火化感染者遗体,并默认以同样方式处理未检测即死亡的肺炎病例。东京都和指定医疗机构、火葬场之间已经制定了关于新冠病毒感染者遗体处理的指导方针。根据这一方针:火化时间灵活:即便死亡后未经24小时(通常日本法律规定死后需经过24小时才可火葬或埋葬),火葬也成为...

    2026/04/09
  • 【为疫情影响,受疫情影响的原因】

    【为疫情影响,受疫情影响的原因】

    疫情带来的影响〖壹〗、“新冠”疫情带来的四个影响线下消费行业受冲击:大家出门减少,实施“隔离”“封城”等措施,线下服务类消费受影响巨大,包括旅游、交通、娱乐、餐饮、零售等行业。适逢春节消费高峰期,这种影响更为显著,在股市上已有所体现。〖贰〗、疫情爆发对中国产生了多方面的影响,具体如下:社会层面:展现制度优势与人民凝聚力:从1月份武汉开始爆发疫情,到3月底全...

    2026/04/09
  • 感谢公司疫情(关于疫情感谢公司的文章)

    感谢公司疫情(关于疫情感谢公司的文章)

    抗疫为民显真情!康芝药业被授予“抗疫先锋企业”荣誉称号〖壹〗、康芝药业因在抗疫中的突出贡献被授予“抗疫先锋企业”荣誉称号。具体信息如下:抗疫背景:自今年5月以来,广东地区受变异新冠病毒影响,疫情时有反复,防控形势严峻。康芝药业作为知名上市医药企业,积极响应政府号召,充分发挥自身医药行业优势,全力支援抗疫一线。〖贰〗、康芝药业也积极承担上市药企的社会责任,支...

    2026/04/09
返回顶部