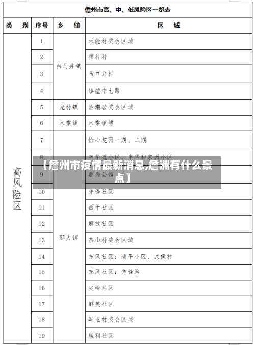
【詹州市疫情最新消息,詹洲有什么景点】

海南所有市县已实现社会面清零

〖壹〗、截至8月8日,海南本轮疫情累计报告1507例阳性感染者,要求8月12日前实现社会面清零。社会面清零目标与部署海南省委 、省政府于8月8日召开专题会议 ,明确要求全省各级部门和干部群众统一思想,坚定信心,克服困难 ,在8月12日前实现社会面清零 。省委书记沈晓明强调需一鼓作气夺取疫情防控胜利,省长冯飞及国家卫健委副主任王贺胜等领导参会指导。

【詹州市疫情最新消息,詹洲有什么景点】-第1张图片

〖贰〗、海南省所有市县已实现社会面清零目标,本轮疫情防控进入收尾阶段 ,并逐步转入常态化防控。具体分析如下:社会面清零的判定依据根据海南省疫情防控工作指挥部发布的信息,儋州市作为重点区域,于9月7日至9日连续3轮全员核酸检测中未检出社会面新增感染者 。

【詹州市疫情最新消息,詹洲有什么景点】-第2张图片

〖叁〗、实现社会面动态清零 ,科学精准和高效开展处置非常重要,必要人群 、必要范围做核酸是很关键的一环。设立更多的核酸检测点。除了设立临时隔离点以外,海南省政府也在全省各区域设立了大量的临时核酸检测站点 。甚至向部分区域的居委会下达了命令 ,要求定时进行核酸检测方面的工作。

【詹州市疫情最新消息,詹洲有什么景点】-第3张图片

〖肆〗、云南四川静态管理:云南宜良全域、河口部分区域实施临时静态管理;四川内江市全域静态管理以阻断疫情传播。新疆疫情防控进展:除乌鲁木齐市 、伊宁市、库尔勒市外 ,新疆其他地州市、县市区已实现社会面清零目标 。海南全面清零:海南所有市县均实现社会面清零,疫情防控转入常态化阶段,逐步恢复生产生活秩序。

〖伍〗 、疫情增长态势控制情况三亚乃至整个海南的疫情 ,经过近半个月的努力,增长态势已经得到控制。三亚确诊者在非管控区域的确诊比例已下降到9%,基本达到社会面清零的要求 ,意味着在非管控区域出现确诊者的概率极低 。

〖陆〗、海南的疫情防控力度还是非常强大的,不然也不可能在短短的时间之内,实现所有市县视线全面清零的现象 。而且当地疫情也进入扫尾阶段 ,不过防控的整体力度仍然处于非常复杂严格的情况,尤其对于外防输入、内防反弹的要求是非常高的。

海南儋州市疫情最新发生在哪里

〖壹〗 、发生在大镇区。2022年8月5日4时,海南儋州市新增1例新冠肺炎确诊病例 ,在那大镇区域筛查中发现,有三亚旅居史 。截至2022年8月5日8时,儋州市累计确诊病例8例 ,无症状感染者1例。

〖贰〗 、禾能村、镇福村。海南儋州地处中国华南地区、海南西北部 ,该地区疫情病例分布在禾能村 、镇福村新增新冠肺炎确诊病例26例、无症状感染者33例,截止到2022年9月16日,海南儋州属于高风险地区 ,出入需要48小时核酸检测报告、行程码 、健康码 。

〖叁〗、儋州市新增1例无症状感染者2022年11月24日0时—18时,儋州市新增1例无症状感染者,为外省来琼人员筛查中发现。

〖肆〗、中新网儋州9月18日电 (记者 王子谦)儋州市新型冠状病毒肺炎疫情防控工作指挥部17日晚发布通报:自18日0时起解除那大镇先锋社区文化北路泰安苑F3栋的中风险区管控措施。解除后 ,儋州市辖区无高 、中风险区,全市转为常态化防控 。本轮疫情儋州市累计报告确诊病例455例,无症状感染者966例。

〖伍〗、不是。白马井是指白马井镇 ,位于海南省儋州市 。通过查询儋州市疫情防控中心官方网站了解到,截止2022年8月1日,白马井镇没有新增新冠确诊病例 ,属于常态换管理区域,所以不是中高风险地区。但在2022年8月2日开始,白马井镇开始出现疑似病例。

海南新增本土“595+614 ”

〖壹〗、022年8月11日0 - 24时 ,海南省新增本土确诊病例595例(含无症状感染者转确诊病例1例) ,新增本土无症状感染者614例 。

〖贰〗 、截止2022年8月12日24时,海南新增本土确诊病例594例、本土无症状感染者832例,其中老城镇有2例无症状感染者 ,有疫情 。2022年8月12日从海南省新冠肺炎疫情防控工作新闻发布会上获悉,近来海南疫情仍处于快速发展期。

〖叁〗、有。截止2022年8月12日24时,海南新增本土确诊病例594例 、本土无症状感染者832例 ,其中老城镇有2例无症状感染者,有疫情 。

〖肆〗 、月6日0—24时,三亚新增1例本土新冠肺炎确诊病例 ,为湖北赴琼旅游人员。以下是详细情况:病例基本信息:确诊病例胡某某,女,37岁 ,湖北省天门市籍,现住湖北省天门市干驿镇。前期检测情况:6月3日曾在天门市人民医院做过核酸检测,结果为阴性 。行程轨迹:6月5日随湖北旅游团到三亚游玩。

〖伍〗、月10日0—24时 ,全国31个省区市报告新增本土感染者共10535例 ,其中本土确诊病例1150例,本土无症状感染者9385例。郑州新增本土确诊124例、本土无症状感染者2864例 。

儋州市最新感染人数多少

〖壹〗 、人。根据海南疫情防控指挥部最新消息显示,截止2022年8月30日 ,儋州市新增感染者17例,其中本土确诊6例,本土无症状11例 ,疫情期间做好个人防护,非必要不离儋,非必要不来儋。

〖贰〗、疫情数据8月7日0时—12时数据:全省共报告本土新冠病毒阳性感染者182例 ,其中确诊病例104例(三亚市74例、儋州市19例 、东方市3例、海口市3例、琼海市2例 、陵水县1例、乐东县1例、五指山市1例);无症状感染者78例(三亚市70例 、儋州市4例、陵水县2例、五指山市1例 、万宁市1例) 。

〖叁〗 、例。儋州市,是海南省地级市,海南省人民政府批复确定的海南西部中心城市、热带特色高效农业基地。通过查询儋州市疫情防护官方网站显示 ,该地区截止2022年,9月4日,新增3例无症状感染者 ,现在已经将密接者 ,感染者全部隔离 。居然出行应佩戴口罩,做好防护,做到少出门 ,不聚餐 。

相关推荐

  • 东北哪疫情(前一段时间东北哪里疫情严重)

    东北哪疫情(前一段时间东北哪里疫情严重)

    东北疫情哪里严重〖壹〗、东北省会城市中长春和哈尔滨近来面临较大发展困境,长春因产业结构单一受疫情冲击严重,哈尔滨则因传统产业衰弱、人口流失陷入发展死胡同。长春发展困境经济受疫情冲击严重:今年上半年长春GDP为3073亿,同比下滑5%,成为全国唯一一个经济负增长的省会城市。三大产业增加值全线负增长,第二产业重挫13%。〖贰〗、吉林:是东北三省中去年一季度受...

    2026/04/09
  • 卲阳疫情/崞阳封路了吗

    卲阳疫情/崞阳封路了吗

    卲阳宝庆工业集中区行政级别〖壹〗、从管理层面来看,宝庆工业集中区的行政级别被定为副地厅级,这一级别的设置旨在提升其管理效能,更好地协调区域内的经济发展与社会服务。具体而言,宝庆工业集中区管理委员会主任通常由邵阳市市委常委或副市长兼任。这样的安排既保证了管理委员会在决策层面上的权威性,也确保了其能够充分调动资源,促进工业集中区的持续发展。〖贰〗、卲阳市宝庆工...

    2026/04/09
  • 疫情为史/疫情因何而生从何而来

    疫情为史/疫情因何而生从何而来

    疫情是一张考卷,历史将为它打分〖壹〗、建安二十二年:曹植在《说疫气》中记载此次疫情惨烈,“家家有僵尸之痛,室室有号泣之哀,或阖门而殪,或覆族而丧”。建安七子中除孔融和阮瑀早年死去外,其余五人全部死于这次瘟疫,大量贫民和士人丧生。隋唐时期:《诸病源候论》记载“人感乖戾之气而生病,则病气转相染易,乃至灭门,延及外人”,说明疫情传染性强,危害大。〖贰〗、疫情就像...

    2026/04/09
  • 血浆治疫情(血浆治疗的前世今生)

    血浆治疫情(血浆治疗的前世今生)

    特免血浆背后的血制品龙头特免血浆背后的血制品龙头是天坛生物。以下是详细介绍:特免血浆制品与天坛生物的关联特免血浆制品的研发与投入临床:2月13日,中国生物在新冠肺炎防控媒体通气会上表示,其研制的治疗性新冠特免血浆制品已投入临床救治重症患者。特免血浆背后的血制品龙头是天坛生物。以下是详细介绍:参与特免血浆制品制备:据华西证券研究,天坛生物参与到了恢复期血浆治...

    2026/04/09
  • 黑河疫情小区(黑河哪个小区封了)

    黑河疫情小区(黑河哪个小区封了)

    黑河再有一地升为高风险,当地的疫情情况有多严重?根据官方发布,2021年11月9号黑河市疫情防控指挥部决定,今天15时起,将黑河市爱辉区热电社区阳光家园小区调整为高风险地区。截至近来,黑河市共有高风险地区3个。存在多条传播链。此轮黑河疫情严峻复杂。近来基因测序结果显示,此轮疫情存在多条传播链,且与国内已有输入和本土病例的病毒序列均不同源,近来黑河疫情仍处于...

    2026/04/09
  • 【广元疫情热线,广元疫情防控指挥部最新公告】

    【广元疫情热线,广元疫情防控指挥部最新公告】

    11月7日广元利州提示请与新冠病毒感染者轨迹重合人员主动报备如隐瞒不报,造成严重后果的,将依法追究责任。广元市利州区疾病预防控制中心电话:0839-3302593【11月7日】利州区紧急寻人②!请与新冠病毒感染者轨迹重合人员主动报备因疫情防控排查需要,请与以下轨迹有重合的人员主动报备,配合做好疫情防控措施。月8日0-24时,广元利州区新增7例新冠肺炎无症状...

    2026/04/09
  • 【疫情期间谋划工作,疫情期间积极开展工作】

    【疫情期间谋划工作,疫情期间积极开展工作】

    时刻绷紧防控这根弦,筑牢防线保平安〖壹〗、当前疫情防控形势依然严峻,“外防输入、内防反弹”任务艰巨,需从提高站位压实责任、超前谋划动态监测、查漏补缺保持稳定三方面持续强化防控措施,筑牢防线保平安。具体如下:提高站位,压实责任,增强疫情防控责任感当前国外疫情持续恶化,国内多地出现反弹,需坚决克服盲目乐观、麻痹大意等思想,全面加强常态化防控。〖贰〗、时刻绷紧安...

  • 【北京疫情新闻发布会,北京疫情新闻发布会220】

    【北京疫情新闻发布会,北京疫情新闻发布会220】

    在今天(18日)的两场疫情防控新闻发布会中,有三条信息非常重要〖壹〗、核心信息梳理北京疫情已得到控制发布人:中国疾病预防控制中心流行病学首席专家吴尊友(下午发布会)。核心内容:北京疫情已得到有效控制,但病例增长曲线会延续一段时间,存在“拖尾现象”,即感染人数不会立即归零,需保持战时状态。意义:坚定防控信心,但需警惕松懈心态,强调“疫情未结束,防控不放松”...

  • 江西抚州疫情如何/江西抚州疫情防控最新规定

    江西抚州疫情如何/江西抚州疫情防控最新规定

    江西省抚州市宜黄县有疫情吗没有。宜黄县,隶属江西省抚州市,地处江西省中部偏东、抚州市南部,东与南城县、南丰县相邻。通过查询疫情防控中心显示江西省抚州市宜黄县没有疫情,为低风险地区。抚州,古称临川,是江西省辖地级市,是长江中游城市群、海峡西岸经济区、鄱阳湖生态经济区以及原中央苏区等重要城市之一。抚吉高速路线经过途经抚州市金巢经济开发区、临川区、崇仁县、宜黄县...

  • 【宁波疫情划分,宁波疫情地区】

    【宁波疫情划分,宁波疫情地区】

    浙江宁波勤州区虹丽路是啥风险?〖壹〗、中风险区:无症状感染者和病例停留或是活动一段时间,且可能有一定疫情传播风险的活动地、工作地等区域,划分为中风险区。风险区域范围根据流调研判结果划定。低风险区域:中、高风险区所在县(市、区、旗)的其他区域为低风险区。应对策略是什么对于高风险地区实行封控措施:足不出户、上门服务。对于中风险区实行管控措施:足不出区、错峰取物...

    2026/04/09
返回顶部