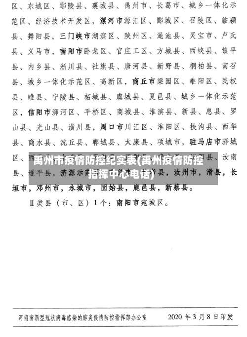
禹州市疫情防控纪实表(禹州疫情防控指挥中心电话)

河南禹州全域只进不出,当地采取了哪些紧急措施?

河南禹州自1月2日起实行全域封闭管理,全市设置253个卡点 ,678个村 、社区设哨点门岗 ,全域及中心城区人员只进不出以控制疫情扩散。 具体措施及背景如下:封闭管理范围与卡点设置禹州市全域实施封闭管理,覆盖所有高速路口 、县域交界口及城乡交界处,共设置253个卡点 。

禹州市疫情防控纪实表(禹州疫情防控指挥中心电话)-第1张图片

所以担心疫情会进一步的扩散 ,于是就采取了停运,停课、劝返等一系列紧急措施,并且全市的公交车 ,出租车、网约车以及客运班线都暂停营业 。公共场所严格执行测温口罩的检验方式,并且对娱乐场所暂停营业,这样的话就能够在一定程度上去控制疫情的传播。

禹州市疫情防控纪实表(禹州疫情防控指挥中心电话)-第2张图片

“只进不出 ”高彩礼的具体表现彩礼用途异化:彩礼并非作为小两口的小家启动资金 ,而是被视为替妻子偿还给父母的抚养费。例如,即便结婚多年 、女婿已通过考验期,仍需持续向丈母娘偿还彩礼 ,形成“分期付款 ”模式 。

禹州市疫情防控纪实表(禹州疫情防控指挥中心电话)-第3张图片

河南禹州多人防疫不力被处分

〖壹〗、河南禹州多人因落实疫情防控工作不力被处分,涉及教育、卫生系统及监督人员等多类责任主体。具体通报内容如下:事件背景与通报目的禹州市纪委监委发布通报称,当前疫情防控处于最紧迫 、最严峻阶段 ,但个别单位和党员干部存在履职不力、作风不实等问题。为严明纪律、强化警示 ,确保群众生命健康安全,现通报1起典型问题 。

风雪扑面挑灯夜战一一记禹州二院和各乡镇社区白衣天使

禹州二院及各乡镇社区白衣天使在风雪中坚守,挑灯夜战完成全员核酸检测任务 1月4日 ,禹州市迎来降雪,气温骤降,风雪交加。然而 ,恶劣的天气未能阻挡白衣天使们的脚步。在禹州市第二轮全员免费核酸检测任务中,禹州二院及各乡镇社区的医护人员迎难而上,冒风雪 、爬陡坡 ,为群众提供核酸采样服务,用实际行动诠释了责任与担当 。

河南禹州疫情最新消息今天2022

根据2022年河南省禹州市疫情防控指挥部发布消息,河南禹州发现2例无症状感染者 ,关于具体的疫情消息以及近来最新的疫情防控措施,有关于具体的疫情防控,下面一块儿来了解下最新的防控措施。

禹州市自2022年1月25日起调整风险等级及防控措施 ,全域已无高风险地区 ,防范区人员可有序流动,但需严格遵守社会面管控要求。 具体调整情况及防控要求如下:风险等级调整 高风险地区:无 。

近来陕西西安、河南洛阳新安县、浙江宁波北仑区都有疫情,而禹州最早被发现的2个门卫大爷半个月内没有外地旅行史。现在共通报有3例无症状感染者 ,但是疫情源头还不清楚。禹州疫情最新消息几例 截至1月6日上午9时,禹州疫情现有本土确诊病例59例,而无症状感染者暂时还不知道有多少 。

月10日 ,禹州市公安局对郑州金域临床检验中心有限公司区域负责人张某东以涉嫌刑事犯罪立案侦查并采取强制措施,原因是其违反传染病防治法规定,实施引起新冠病毒感染肺炎传播或有传播严重危险的行为 ,近来案件正在进一步办理中 。金域医学回应称,正调查具体情况,积极配合调查并会及时公布结果。

河南省许昌市公安局通报郑州金域临床检验中心有限公司区域负责人张某东因涉嫌违反传染病防治法 ,被禹州市公安局立案侦查并采取强制措施,近来案件正在进一步办理中。

河南许昌禹州此轮疫情预计在1月底或2月上旬解封,具体时间需根据疫情防控实际效果动态调整 。以下为详细分析:封控起始时间与现状禹州自2021年12月31日报告首例确诊病例后 ,疫情持续发展。当地政府于2022年1月2日启动全域封闭管理 ,通过限制人员流动 、大规模核酸检测等措施遏制病毒传播。

相关推荐

  • 蒙药抗疫情(蒙药官方网站)

    蒙药抗疫情(蒙药官方网站)

    蒙王冠心七味片名词解释〖壹〗、冠心七味片作为一款蒙药,其核心成分是活心肽,与冠状动脉粥样硬化斑块信用证具备亲和力。当两者相遇时,它们迅速吸附、融合,转化为正常的血管平滑肌,从而清除了血管壁上的硬化斑块,避免了斑块脱落导致的血管堵塞。〖贰〗、药品名称通用名称:冠心七味片商品名称:冠心七味片(蒙王)拼音全码:GuanXinQiWeiPian(MengWang...

    2026/04/09
  • 【公司抗疫情,公司抗疫情期间工作方案】

    【公司抗疫情,公司抗疫情期间工作方案】

    云访谈丨顶乐汇孙总:外抗疫情,内修自我顶乐汇孙总在云访谈中表示,公司外抗疫情、内修自我,积极应对挑战,对嘉兴吊顶展充满期待。疫情对公司的影响顶乐汇作为家装、建材企业,受到疫情的显著影响。市场骤然紧缩,所有正常运营计划和生产节奏都被打破,公司经历了从对疫情的不了解到深度认知的过程,这是一个来源于意外的重大挑战。企业抗击疫情事迹材料三篇〖壹〗、自贵州省启动突...

    2026/04/09
  • 【中国疫情形态,我国疫情状态】

    【中国疫情形态,我国疫情状态】

    同比不填坑,环比不恶化—对当前经济形势的一个研判当前经济形势研判为同比不填坑、环比不恶化,即上半年经济缺口暂不强行弥补,政策重点在于防止经济环比进一步下滑,等待海外经济触底回升。具体分析如下:同比不填坑:上半年经济缺口缺乏弥补工具与空间经济冲击特征:本次疫情对经济的瞬时冲击强于2008年次贷危机,但长期冲击更弱。但中国又是一个发展中国家,别人走过的先发展经...

    2026/04/09
  • 疫情复工视频/疫情复工视频短片

    疫情复工视频/疫情复工视频短片

    工程项目复工疫情防控措施现场进出管理:项目设置多个进出入口,均配备保安亭,禁止无关人员进入。门岗人员需佩戴口罩和消毒用品,对所有进入人员进行体温检测和登记。项目人员外出需申请,实行实名制管理,车辆进出需消毒并登记。对上、对外业务尽量通过电话、网络沟通,确需当面沟通的需做好防护措施。中铁建工策略:防疫与生产“两手抓”,以物资储备、生活保障、健康管理为支撑。中...

    2026/04/09
  • 通辽市保康镇有疫情吗/通辽保康镇地图

    通辽市保康镇有疫情吗/通辽保康镇地图

    通辽保康镇12月份风力多大-4级。通辽保康镇12月份风力3-4级,天气比较冷和干燥。天气条件较易诱发过敏,易过敏人群应减少外出,外出宜穿长衣长裤并佩戴好眼镜和口罩,外出归来时及时清洁手和口鼻。内蒙古通辽市保康镇已经解封。通过查询相关公开信息显示,截止于2022年12月16日,内蒙古通辽市保康镇已处于低风险地区,进入公共场所扫码即可,内蒙古通辽市保康镇已经解...

  • 东北哪疫情(前一段时间东北哪里疫情严重)

    东北哪疫情(前一段时间东北哪里疫情严重)

    东北疫情哪里严重〖壹〗、东北省会城市中长春和哈尔滨近来面临较大发展困境,长春因产业结构单一受疫情冲击严重,哈尔滨则因传统产业衰弱、人口流失陷入发展死胡同。长春发展困境经济受疫情冲击严重:今年上半年长春GDP为3073亿,同比下滑5%,成为全国唯一一个经济负增长的省会城市。三大产业增加值全线负增长,第二产业重挫13%。〖贰〗、吉林:是东北三省中去年一季度受...

    2026/04/09
  • 卲阳疫情/崞阳封路了吗

    卲阳疫情/崞阳封路了吗

    卲阳宝庆工业集中区行政级别〖壹〗、从管理层面来看,宝庆工业集中区的行政级别被定为副地厅级,这一级别的设置旨在提升其管理效能,更好地协调区域内的经济发展与社会服务。具体而言,宝庆工业集中区管理委员会主任通常由邵阳市市委常委或副市长兼任。这样的安排既保证了管理委员会在决策层面上的权威性,也确保了其能够充分调动资源,促进工业集中区的持续发展。〖贰〗、卲阳市宝庆工...

    2026/04/09
  • 疫情为史/疫情因何而生从何而来

    疫情为史/疫情因何而生从何而来

    疫情是一张考卷,历史将为它打分〖壹〗、建安二十二年:曹植在《说疫气》中记载此次疫情惨烈,“家家有僵尸之痛,室室有号泣之哀,或阖门而殪,或覆族而丧”。建安七子中除孔融和阮瑀早年死去外,其余五人全部死于这次瘟疫,大量贫民和士人丧生。隋唐时期:《诸病源候论》记载“人感乖戾之气而生病,则病气转相染易,乃至灭门,延及外人”,说明疫情传染性强,危害大。〖贰〗、疫情就像...

    2026/04/09
  • 血浆治疫情(血浆治疗的前世今生)

    血浆治疫情(血浆治疗的前世今生)

    特免血浆背后的血制品龙头特免血浆背后的血制品龙头是天坛生物。以下是详细介绍:特免血浆制品与天坛生物的关联特免血浆制品的研发与投入临床:2月13日,中国生物在新冠肺炎防控媒体通气会上表示,其研制的治疗性新冠特免血浆制品已投入临床救治重症患者。特免血浆背后的血制品龙头是天坛生物。以下是详细介绍:参与特免血浆制品制备:据华西证券研究,天坛生物参与到了恢复期血浆治...

    2026/04/09
  • 黑河疫情小区(黑河哪个小区封了)

    黑河疫情小区(黑河哪个小区封了)

    黑河再有一地升为高风险,当地的疫情情况有多严重?根据官方发布,2021年11月9号黑河市疫情防控指挥部决定,今天15时起,将黑河市爱辉区热电社区阳光家园小区调整为高风险地区。截至近来,黑河市共有高风险地区3个。存在多条传播链。此轮黑河疫情严峻复杂。近来基因测序结果显示,此轮疫情存在多条传播链,且与国内已有输入和本土病例的病毒序列均不同源,近来黑河疫情仍处于...

    2026/04/09
返回顶部