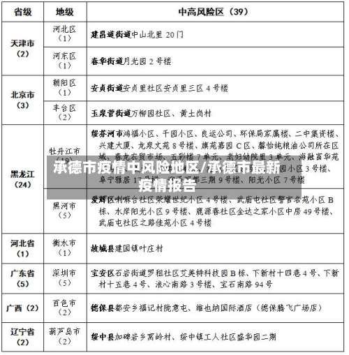
承德市疫情中风险地区/承德市最新疫情报告

承德市双滦区是疯了吗

〖壹〗 、封了。根据民生新闻发布的相关消息承德市双滦区全域实施严格封控管理 。封控时间:自5月11日本公告发布之日起 ,解除时间另行通知 。封控区域:双滦区全域。

承德市疫情中风险地区/承德市最新疫情报告-第1张图片

〖贰〗 、不是。承德市双滦区位于河北省东北部 ,承德市西郊,距承德市区15千米 。通过查询该地的疫情防控中心了解到,截止至2022年10月4日 ,该地属于常态化防控,不是封了。该地区东南西北分别与双桥区、承德县、滦平县 、隆化县交界,属于暖温和中温带半湿润大陆季风性气候 ,雨热同季,四季分明。

承德市疫情中风险地区/承德市最新疫情报告-第2张图片

〖叁〗、题主是否想询问“承德市双滦区是封了吗 ”?没有 。通过查询承德市疫情指挥部官方信息了解到:截止到2022年10月6日,双滦区新增确诊病例0例 ,属于低风险地区,是没有封的。但人们也要注意自我防护,不要前往中高风险地区。

承德市疫情中风险地区/承德市最新疫情报告-第3张图片

〖肆〗、题主是否想询问:“承德市双滦区是封了吗 ”?封了 。根据最新疫情防控显示:截止到2022年9月22日 ,承德市受疫情影响,该市对双滦区进行封控管理。疫情期间,做好防护措施 ,保持安全距离。

承德市2启航列入风险地区了吗

没有 。承德市2启航位于河北省承德市双滦区御祥园小区 ,根据国家疫情防控中心数据显示,截止到2022年9月19日,该地区地区没有低 、中、高风险区域 ,都是常态化防控区。但也要做好疫情防控。

低风险区,我国多地出现散发或聚集性新冠肺炎疫情,特别是我省石家庄、邢台等市疫情形势复杂严峻 。

而“高风险地区”是早期政策或媒体报道中的通俗表述 ,例如2020年北京市曾以“14天内新增2起聚集性疫情或5例以上本地确诊”为划分标准,国务院指导意见也曾以“累计病例超过50例且14天内有聚集性疫情 ”作为依据 。

承德是中高风险地区吗

承德是中风险地区,不是高风险地区。近来承德市滦平县长山峪镇长山峪村调整为中风险地区 ,所以承德现在处于中风险地区。官方明确规定,14天内新增2起及以上本地聚集性疫情或新增超过5例本地确诊病例,为高风险地区 ,14天内新增1起本地聚集性疫情或新增2—5例本地确诊病例,为中风险地区 。

截止2022年09月26日15时,承德暂无高中低风险地区 ,全域都是常态化防控区域。低风险区是指中高风险区所在的县(市 、区、旗)的其他地区。相对于高中风险区的风险低 ,但是相对于没有疫情的县(市、区 、旗)有一定风险 。没有疫情发生的县(市、区、旗)全域实行常态化防控措施。

低风险区,我国多地出现散发或聚集性新冠肺炎疫情,特别是我省石家庄 、邢台等市疫情形势复杂严峻。

没有 。根据疫情防控中心查询显示 ,截止到202年12月19日,河北承德属于中高风险地区,该地区还是需要自查自检 ,学生继续开展线上上课。居家隔离。

承德现在是无疫情风险地区 。2022进出承德最新政策离开承德市离承外出首先了解目的地疫情防控政策,遵守目的地防控管理,配合落实当地防控措施。不到中 、高风险区活动 ,非必要不到中、高风险区所在的县的低风险区旅居或活动。不到国外疫情流行地区 。

有疫情 。承德,河北省地级市,河北省政府批复确定的河北世界旅游城市、连接京津辽蒙的区域性中心城市。通过查询相关资料显示 ,截止到2022年10月28日,该地有疫情所以封城了,属于高风险地区 ,居民不可外出 ,做好防疫措施。

河北省承德市是低风险地区吗

通过查询相关资料显示,宽城上承德县健康码和行程码不会变 。因为宽城和承德县都属于低风险地区,相关地区赋予的健康码和行程码都是绿色的 ,所以宽城上承德县健康码和行程码不会变。承德县,隶属河北省承德市,地处河北省东北部 ,距省会石家庄538千米。

承德现在是无疫情风险地区 。2022进出承德最新政策离开承德市离承外出首先了解目的地疫情防控政策,遵守目的地防控管理,配合落实当地防控措施。不到中 、高风险区活动 ,非必要不到中、高风险区所在的县的低风险区旅居或活动。不到国外疫情流行地区 。

低风险区,我国多地出现散发或聚集性新冠肺炎疫情,特别是我省石家庄、邢台等市疫情形势复杂严峻。

承德现在是什么风险地区承德现在是低风险地区吗

〖壹〗 、承德现在是无疫情风险地区。2022进出承德最新政策离开承德市离承外出首先了解目的地疫情防控政策 ,遵守目的地防控管理,配合落实当地防控措施 。不到中、高风险区活动,非必要不到中、高风险区所在的县的低风险区旅居或活动。不到国外疫情流行地区。

〖贰〗 、截止2022年09月26日15时 ,承德暂无高中低风险地区 ,全域都是常态化防控区域 。低风险区是指中高风险区所在的县(市、区、旗)的其他地区 。相对于高中风险区的风险低,但是相对于没有疫情的县(市 、区、旗)有一定风险。没有疫情发生的县(市、区 、旗)全域实行常态化防控措施。

〖叁〗 、承德是中风险地区,不是高风险地区 。近来承德市滦平县长山峪镇长山峪村调整为中风险地区 ,所以承德现在处于中风险地区。官方明确规定,14天内新增2起及以上本地聚集性疫情或新增超过5例本地确诊病例,为高风险地区 ,14天内新增1起本地聚集性疫情或新增2—5例本地确诊病例,为中风险地区。

承德全国中高风险地区一览(承德全国中高风险地区一览表)

承德是中风险地区,不是高风险地区 。近来承德市滦平县长山峪镇长山峪村调整为中风险地区 ,所以承德现在处于中风险地区。官方明确规定,14天内新增2起及以上本地聚集性疫情或新增超过5例本地确诊病例,为高风险地区 ,14天内新增1起本地聚集性疫情或新增2—5例本地确诊病例,为中风险地区。

没有 。承德市2启航位于河北省承德市双滦区御祥园小区,根据国家疫情防控中心数据显示 ,截止到2022年9月19日 ,该地区地区没有低、中、高风险区域,都是常态化防控区。但也要做好疫情防控。

截止2022年09月26日15时,承德暂无高中低风险地区 ,全域都是常态化防控区域 。低风险区是指中高风险区所在的县(市 、区、旗)的其他地区。相对于高中风险区的风险低,但是相对于没有疫情的县(市、区 、旗)有一定风险。没有疫情发生的县(市、区、旗)全域实行常态化防控措施 。

承德现在是无疫情风险地区 。2022进出承德最新政策离开承德市离承外出首先了解目的地疫情防控政策,遵守目的地防控管理 ,配合落实当地防控措施。不到中 、高风险区活动,非必要不到中、高风险区所在的县的低风险区旅居或活动。不到国外疫情流行地区 。

河北省,简称“冀” ,省会石家庄,是中华民族的发祥地之一。河北在战国时期大部分属于赵国和燕国,所以河北又被称为燕赵之地。全省面积188万平方千米 ,辖石家庄、唐山 、秦皇岛、邯郸、邢台 、保定 、张家口、承德、沧州 、廊坊、衡水11个设区市 。

相关推荐

  • 【了解近期疫情,我了解到当前的疫情情况是】

    【了解近期疫情,我了解到当前的疫情情况是】

    我国疫情近期消息!!!月31日,平安朝阳警方发布消息称:针对网络举报的“吴某凡多次诱骗年轻女性发生性关系”等有关情况,经警方调查,吴某凡(男,30岁,加拿大籍)因涉嫌强奸罪,近来已被朝阳公安分局依法刑事拘留,案件侦办工作正在进一步开展。媒体观点@人民日报:外国国籍不是护身符,名气再大也没有豁免权,谁触犯法律谁就要受到法律制裁。月14日0—24时,...

    2026/04/09
  • 疫情签证作废/发生疫情签证

    疫情签证作废/发生疫情签证

    疫情一拖再拖,香港签证还没去激活就过期了怎么办?香港签证未激活就过期,可通过申请签证延期解决。具体如下:可以办理签证延期:疫情期间,香港入境处对因封关等特殊情况导致签证未激活而过期的情况表示理解,重新办理延期相对容易。不会。因为首先韩国也是新冠肺炎的聚集地方。所以我不会去那种有危险的地方,另外的话去韩国本身就有很多的局限因素,所以我感觉去看我并没有什么可必...

    2026/04/09
  • 【汉中疫情12,汉中疫情口罩诈骗李某】

    【汉中疫情12,汉中疫情口罩诈骗李某】

    2021受疫情影响汉中石门栈道景区暂时关闭021年受疫情影响,汉中石门栈道景区于2021年12月23日暂时关闭。以下是关于此事的具体说明和相关信息:闭园公告内容闭园时间:根据疫情防控工作要求,石门栈道景区自2021年12月23日起暂时关闭。开放时间:具体开放时间将另行通知。歉意表达:对于此次闭园给游客带来的不便,景区方面表示诚挚的歉意。021年受疫情影响...

    2026/04/09
  • 抗战疫情字画(抗战疫情字画图片大全)

    抗战疫情字画(抗战疫情字画图片大全)

    字画的收藏文化与价值-艺创网字画收藏承载着深厚的文化内涵,兼具艺术、历史、经济等多重价值,是文化传承与个人精神追求的重要体现。字画收藏的文化意义文化传承的载体字画被称为“艺术品中的软黄金”和“挂在墙上的原始股”,其收藏本质是记录、保存与传递文化。收藏者虽非文化创造者,但通过保护字画作品,使其历史价值得以延续。核心策略:构建良性生态,推动流通与价值实现用户生...

    2026/04/09
  • 蒙药抗疫情(蒙药官方网站)

    蒙药抗疫情(蒙药官方网站)

    蒙王冠心七味片名词解释〖壹〗、冠心七味片作为一款蒙药,其核心成分是活心肽,与冠状动脉粥样硬化斑块信用证具备亲和力。当两者相遇时,它们迅速吸附、融合,转化为正常的血管平滑肌,从而清除了血管壁上的硬化斑块,避免了斑块脱落导致的血管堵塞。〖贰〗、药品名称通用名称:冠心七味片商品名称:冠心七味片(蒙王)拼音全码:GuanXinQiWeiPian(MengWang...

    2026/04/09
  • 【公司抗疫情,公司抗疫情期间工作方案】

    【公司抗疫情,公司抗疫情期间工作方案】

    云访谈丨顶乐汇孙总:外抗疫情,内修自我顶乐汇孙总在云访谈中表示,公司外抗疫情、内修自我,积极应对挑战,对嘉兴吊顶展充满期待。疫情对公司的影响顶乐汇作为家装、建材企业,受到疫情的显著影响。市场骤然紧缩,所有正常运营计划和生产节奏都被打破,公司经历了从对疫情的不了解到深度认知的过程,这是一个来源于意外的重大挑战。企业抗击疫情事迹材料三篇〖壹〗、自贵州省启动突...

    2026/04/09
  • 【中国疫情形态,我国疫情状态】

    【中国疫情形态,我国疫情状态】

    同比不填坑,环比不恶化—对当前经济形势的一个研判当前经济形势研判为同比不填坑、环比不恶化,即上半年经济缺口暂不强行弥补,政策重点在于防止经济环比进一步下滑,等待海外经济触底回升。具体分析如下:同比不填坑:上半年经济缺口缺乏弥补工具与空间经济冲击特征:本次疫情对经济的瞬时冲击强于2008年次贷危机,但长期冲击更弱。但中国又是一个发展中国家,别人走过的先发展经...

    2026/04/09
  • 疫情复工视频/疫情复工视频短片

    疫情复工视频/疫情复工视频短片

    工程项目复工疫情防控措施现场进出管理:项目设置多个进出入口,均配备保安亭,禁止无关人员进入。门岗人员需佩戴口罩和消毒用品,对所有进入人员进行体温检测和登记。项目人员外出需申请,实行实名制管理,车辆进出需消毒并登记。对上、对外业务尽量通过电话、网络沟通,确需当面沟通的需做好防护措施。中铁建工策略:防疫与生产“两手抓”,以物资储备、生活保障、健康管理为支撑。中...

    2026/04/09
  • 通辽市保康镇有疫情吗/通辽保康镇地图

    通辽市保康镇有疫情吗/通辽保康镇地图

    通辽保康镇12月份风力多大-4级。通辽保康镇12月份风力3-4级,天气比较冷和干燥。天气条件较易诱发过敏,易过敏人群应减少外出,外出宜穿长衣长裤并佩戴好眼镜和口罩,外出归来时及时清洁手和口鼻。内蒙古通辽市保康镇已经解封。通过查询相关公开信息显示,截止于2022年12月16日,内蒙古通辽市保康镇已处于低风险地区,进入公共场所扫码即可,内蒙古通辽市保康镇已经解...

  • 东北哪疫情(前一段时间东北哪里疫情严重)

    东北哪疫情(前一段时间东北哪里疫情严重)

    东北疫情哪里严重〖壹〗、东北省会城市中长春和哈尔滨近来面临较大发展困境,长春因产业结构单一受疫情冲击严重,哈尔滨则因传统产业衰弱、人口流失陷入发展死胡同。长春发展困境经济受疫情冲击严重:今年上半年长春GDP为3073亿,同比下滑5%,成为全国唯一一个经济负增长的省会城市。三大产业增加值全线负增长,第二产业重挫13%。〖贰〗、吉林:是东北三省中去年一季度受...

    2026/04/09
返回顶部