【深圳市疫情管控图最新,深圳市疫情最新消息新增】

2022春节深圳回湖北需要什么手续

〖壹〗 、022年春节深圳回湖北需要的手续如下:若来自深圳管控地区:需实施“14天集中隔离医学观察+14天居家隔离医学观察”。管控地区可能会有所变动,具体可关注湖北省疫情防控指挥部发布的最新信息 。

【深圳市疫情管控图最新,深圳市疫情最新消息新增】-第1张图片

〖贰〗、低风险地区:由于深圳在2022年过年期间均为低风险地区 ,因此从深圳回武汉一般不需要隔离。但请注意,疫情形势实时变化,具体还需以武汉当地的最新防疫政策为准。所需手续 健康码和行程卡:凭“健康码 ”绿码、行程卡绿码 ,体温测温正常,即可安全有序流动 。

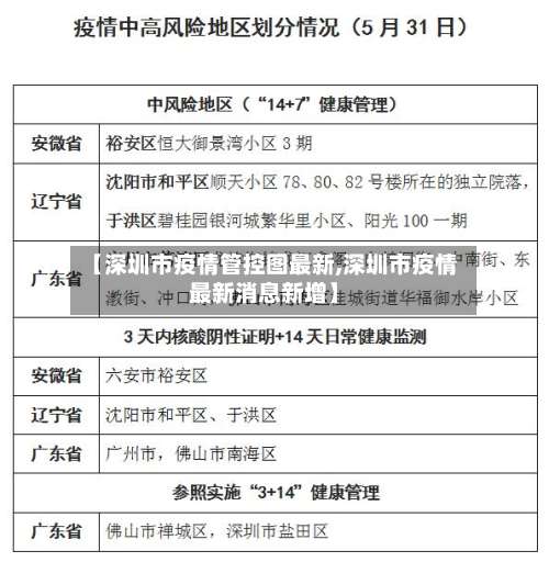
【深圳市疫情管控图最新,深圳市疫情最新消息新增】-第2张图片

〖叁〗 、是否需要开证明:春节离深是否需要开证明,取决于你所在地区的规定。大部分地区不需要 ,但如果你所在的地区是中高风险区,建议不要出门。如果想出省,建议提前询问目的地的街道办事处或社区工作站 ,了解是否需要提供健康证明 。

【深圳市疫情管控图最新,深圳市疫情最新消息新增】-第3张图片

〖肆〗、乘坐火车或高铁离深要求:自2022年1月7日24时起 ,乘坐火车或高铁离深须持有48小时内核酸检测阴性证明。两周岁以内小孩不需要提供核酸检测报告。深圳火车站或高铁中转的位置近来不需查验健康码,凭旅客的联程票换乘,但为加强防疫工作 ,建议旅客持有48小时核酸阴性证明 。

〖伍〗、022年深圳过年回梅州需要报备,具体要求如下:报备方式:确需返梅过节的人员,应提前3天向所在单位 、目的地村(居)委会报备 ,或在“健康梅州”小程序进行自主健康申报 。

〖陆〗、022年春节过后返回深圳需要报备,报备流程如下:第一步:进入“深 i 您-自主申报平台”方式1:通过“i深圳 ”公众号菜单栏“疫情防控-健康码”进入“深i您”小程序。方式2:扫描葵花码或在微信搜索“深i您-自主申报 ”直接进入。

如何在手机上查看新冠病例轨迹

〖壹〗、在手机上查看新冠病例轨迹,可通过腾讯地图的“疫情管控地图”功能实现 ,具体操作如下:工具/原料 手机型号:iPhone8(其他安卓/iOS设备操作逻辑类似)系统版本:iOS11应用版本:腾讯地图22方法/步骤 打开腾讯地图应用确保已安装最新版腾讯地图,登录账号后进入主界面 。

〖贰〗 、打开支付宝并进入疫情服务助手:打开支付宝手机客户端,在搜索栏输入“疫情服务助手”或通过首页相关入口进入该功能模块。选取患者轨迹功能:在疫情服务助手页面中 ,找到并点击“患者轨迹 ”功能选项。此功能专门用于展示新冠患者的活动轨迹信息 。

〖叁〗 、可以通过微信的城市服务疫情专区查看烟台新冠病例活动轨迹,具体操作如下:工具/原料 手机:小米10S系统:MIUI10应用:微信0.7方法/步骤 进入微信支付界面:在微信“我 ”的界面,找到“支付”选项并点击。选取城市服务:在支付页面中 ,选取“城市服务”选项并进入。

深圳管控区地图查看方式

深圳管控区地图查看方式主要有以下几种:通过腾讯地图APP查看 搜索关键词:在腾讯地图APP中搜索“封控区 ”、“管控区”、“防范区”或“疫情 ” ,即可查看全市范围内“三区”(封控区 、管控区、防范区)的分布情况 。首页查看:直接在腾讯地图首页查看全市具体的管控范围。

深圳尚未全部解封,福田区、南山区 、罗湖区等区域仍有部分封控区和管控区。封控区和管控区地图查询:可通过以下图片入口查看具体范围:福田区特殊管控措施:滨河路以南、侨城东路以东、红岭南路以西区域未实现社会面动态清零,管控措施由福田区疫情防控指挥部根据疫情形势另行公告 。

首先 ,在手机上或电脑上打开百度地图应用。如果尚未安装,可以通过应用商店或官方网站下载安装。进入搜索框:在百度地图首页,找到并点击搜索框 。这是进行所有搜索操作的关键入口 。输入关键词“限行”:在搜索框中输入“限行 ”二字 ,然后点击搜索按钮。这将带你进入限行信息的查询页面。

点击搜索栏 打开微信的主界面之后,点击上方的搜索栏进入 。进入腾讯地图+ 在搜索栏中搜索腾讯地图+,弹出选项后点击进入。点击病毒 进入到腾讯地图的界面后 ,点击上面的病毒按钮。更改封控区 进入到界面后将风险地区更改为封控区或管控区,就可以查看到被控制区域了 。

相关推荐

  • 北京疫情刑事(北京疫情被判刑的最新人员)

    北京疫情刑事(北京疫情被判刑的最新人员)

    【法律答“疫”】帮他人伪造在京轨迹逃离隔离期,违法吗?帮他人伪造在京轨迹逃离隔离期的行为是违法的,一旦确定被感染,帮忙者可能涉嫌从犯承担刑事责任;即使未被感染,该行为也违反了相关法律法规。从刑事责任角度分析:若被帮助者确定被感染,其伪造轨迹逃离隔离期的行为可能构成妨害传染病防治罪等严重犯罪。【法律分析】是违法的,会构成侵犯个人信息罪。违反国家有关规定,向他...

    2026/04/09
  • 不配合疫情隔离/不配合隔离犯法吗

    不配合疫情隔离/不配合隔离犯法吗

    不配合隔离如何处理〖壹〗、拒不接受隔离,其行为涉嫌构成妨害传染病防治罪,可被追究刑事责任。根据我国《刑法》规定,拒绝执行县级以上人民政府、疾病预防控制机构,依照传染病防治法提出的预防、控制措施的,引起甲类传染病的,处三年以下有期徒刑或拘役;后果特别严重的,处三年以上七年以下有期徒刑。〖贰〗、刑罚规定:如果满足上述条件,不配合隔离治疗的行为可能会被判处三年...

  • 【医院停诊疫情,疫情医院停诊什么意思】

    【医院停诊疫情,疫情医院停诊什么意思】

    关于南京江宁医院鼓山路院区暂时停诊的公告〖壹〗、南京市江宁医院鼓山路院区因疫情防控需要暂时停诊至本月23日上午8时,具体恢复时间另行通知。相关安排及注意事项如下:停诊时间与范围自公告发布之日起,鼓山路院区全面暂停门诊服务,停诊持续至2022年3月23日上午8时。后续是否延长停诊期将根据疫情防控形势动态调整,并通过官方渠道及时通知。〖贰〗、急诊安排:节假日期...

    2026/04/09
  • 疫情身影词/疫情身影作文

    疫情身影词/疫情身影作文

    形容白衣天使的词语形容白衣天使的词语有玉洁冰清、救死扶伤、舍己为人、无私无畏、冰清玉洁、处变不惊、舍生忘死、兢兢业业、华佗再世、回春妙手、仁心仁术等,以下是对这些词语的详细介绍:玉洁冰清:象玉那样洁白,象冰那样清净。形容白衣天使的词语有玉洁冰清、救死扶伤、舍己为人、无私无畏、冰清玉洁、处变不惊、舍生忘死、兢兢业业、华佗再世、回春妙手、仁心仁术等,以下是对这...

    2026/04/09
  • 【车辆防疫情,疫情防控车辆管理通知】

    【车辆防疫情,疫情防控车辆管理通知】

    疫情之下私家车如何消毒和外出防护?疫情之下私家车消毒和外出防护需从消毒方法、外出防护措施、消毒后处理及日常注意事项等方面综合进行,具体如下:私家车消毒方法DIY消毒滴露消毒液:按约1:20比例调配,即1瓶盖加入1瓶矿泉水量,配好稀释液后,用抹布沾湿擦拭方向盘、车窗等车内设施。车辆消毒:确保网约车在每次运营后进行全面的消毒,特别是座椅、扶手、门把手等乘客频繁...

    2026/04/09
  • 疫情疏解心理(针对疫情开展心理疏导工作)

    疫情疏解心理(针对疫情开展心理疏导工作)

    疫情期间的心理问题怎么疏解?〖壹〗、如何疏通心理:正确认识自己的心境反应传染病暴发会给我们带来巨大的压力,产生一定的消极情绪十分正常。接纳这些情绪,有助于我们更好地生活、应对疫情。以恰当心态面对疫情信息对疫情,认真看官方媒体关于疫情的报道,不轻信某些传言。了解相关科学防护知识,化恐慌为认真、科学、适度的个人防护。〖贰〗、怎么疏解这些心理问题呢?我们要改善自...

    2026/04/09
  • 【君莲疫情,君莲社区服务中心电话】

    【君莲疫情,君莲社区服务中心电话】

    闵行区君莲学校中考2021升学率怎么样闵行区君莲学校中考2021升学率69%。2020年升学率为65%,推测2022年升学率将在76%。预计2022年升学率是76%。君莲学校位于上海市闵行区颛桥镇沪光路,是一所闵行区教育局和颛桥镇双管的九年一贯制公办学校。截止到2022年9月17日,上海市升学率还未公示,辖区内所有学校也未开始招生以及公布升学率,但根据君莲...

    2026/04/09
  • 疫情板材便宜/疫情后木材费用上涨

    疫情板材便宜/疫情后木材费用上涨

    Mysteel借鉴丨西北热卷市场正悄然发生着改变今年疫情以来,西北7家资源投放钢厂费用调整速度和节奏改变,部分钢厂采取每天调整市场指导费用政策,商家接货成本“水涨船高”。今年8-9月,京津冀环保限产,西北热卷市场商家有意拉涨但区内成交乏力,涨幅小于京津冀地区,而钢厂结算费用大幅上涨,导致西北热卷市场费用倒挂。刚需仍有韧性:华东和南方的刚需没有市场预期的...

    2026/04/09
  • 疫情家人投喂/疫情期间家人

    疫情家人投喂/疫情期间家人

    上海一小伙深夜投喂大白,冲在一线的医护人员有多不易呢?〖壹〗、机智大爷用鱼竿投喂流浪猫,大爷的暖心举动,让流浪的猫咪感受到了并不是没有人喜欢的,并没有讨厌他们的存在的,在这个和谐美好的大家庭当中,流浪猫也是我们其中的一员,让流浪猫也感受到了在一起期间,他们并不是没有人关心的。〖贰〗、月12日汶川地震发生时,距彭州市区10多公里的红岩镇,大面积房屋倒塌、通信...

    2026/04/09
  • 陕西咸阳市阳泉有疫情吗(陕西咸阳市阳泉有疫情吗最新消息)

    陕西咸阳市阳泉有疫情吗(陕西咸阳市阳泉有疫情吗最新消息)

    阳泉是高风险地区吗〖壹〗、不是。截止2022-09-0911:04:51最新数据显示,阳泉地区近来没有低、中、高风险区域,都是常态化防控区。高中低风险地区划分的主要区别如下。高风险地区:病例和无症状感染者居住场所,以及频繁活动且疫情传播风险较高的活动地和工作地等区域,划分为高风险区域。〖贰〗、阳泉市不是高风险地区。实行封控措施,落实足不出户、上门服务。...

返回顶部