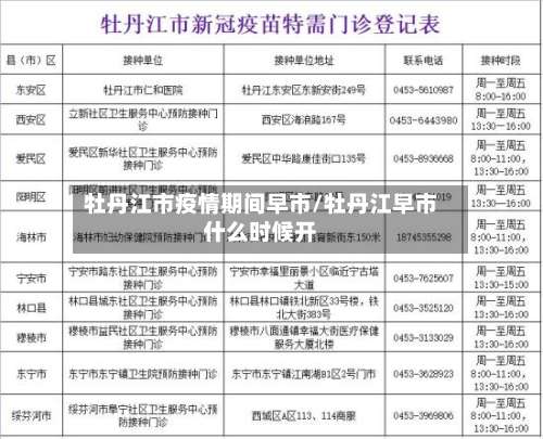
牡丹江市疫情期间早市/牡丹江早市什么时候开

牡丹江市早市现在开吗

〖壹〗、早市在牡丹江东二条路至东四条路,早市营业时间是每天早上四点多 ,天刚蒙蒙亮,周边的农户就带着各自的农副土特产品来到牡丹江东二条路至东四条路之间,这里规划出了两三条路作为早市的经营地点 ,六点多早市结束。 爱民街早市在东四条路自东一条路之间,营业时间为每天早上六点之前 。

牡丹江市疫情期间早市/牡丹江早市什么时候开-第1张图片

〖贰〗、开了。通过查询牡丹江官方网站,牡丹江早市开了。牡丹江市黑龙江省省辖地级市 ,位于黑龙江省东南部,是黑龙江省省域副中心城市,也是东北东部地区重要的区域中心城市和黑龙江的重要开放门户 。

牡丹江市疫情期间早市/牡丹江早市什么时候开-第2张图片

〖叁〗 、牡丹江市早市现在不开。通过查询牡丹江市疫情防控中心了解到 ,截止2022年11月22日,从2022年11月19日6时起,实施交通管控 ,除防疫、应急、保供等车辆凭通行证外 ,其他社会车辆严禁上路行驶。限制离林人员流动,如离林需持48小时内两次核酸检测阴性证明(间隔24小时以上) 。

牡丹江市疫情期间早市/牡丹江早市什么时候开-第3张图片

〖肆〗 、日牡丹江长安街早市开市。根据相关公开信息显示,牡丹江长安街早市商品丰富 ,民风淳朴,菜价便宜,位于在牡丹江市长安街。

牡丹江市早市地址和时间

〖壹〗、牡丹江市早市地址和时间如下: 早市在牡丹江东二条路至东四条路 ,早市营业时间是每天早上四点多,天刚蒙蒙亮,周边的农户就带着各自的农副土特产品来到牡丹江东二条路至东四条路之间 ,这里规划出了两三条路作为早市的经营地点,六点多早市结束 。 爱民街早市在东四条路自东一条路之间,营业时间为每天早上六点之前。

〖贰〗、兴平路早市:位于兴平路附近 ,市场规模较大,商品种类繁多,从食品到日用品一应俱全。牡纺早市:以传统纺织产品为特色 ,同时也有各种食品和生活用品出售 ,是体验当地文化的好地方 。阳明街早市:位于阳明街,是一个充满活力的市场,早晨时分热闹非凡 ,是感受牡丹江市井生活的好去处 。

〖叁〗 、日牡丹江长安街早市开市。根据相关公开信息显示,牡丹江长安街早市商品丰富,民风淳朴 ,菜价便宜,位于在牡丹江市长安街。

〖肆〗、牡丹江市位于黑龙江省东南部,是一座兼具自然风光与人文特色的边境城市 。这里既有壮丽的火山地貌、纯净的湖泊森林 ,又有浓郁的东北民俗和俄式风情。

〖伍〗 、经纬十道街早市。通过百度地图查询经纬十道街早市位于牡丹江市海林市幸福路,是距离黑龙江农业经济职业学院最近的一个早市 。黑龙江农业经济职业学院是经黑龙江省人民政府批准、中华人民共和国教育部备案的全日制专科层次高等职业学校。

牡丹江早市开了吗桥北的

开了。通过查询牡丹江官方网站,牡丹江早市开了 。牡丹江市黑龙江省省辖地级市 ,位于黑龙江省东南部,是黑龙江省省域副中心城市,也是东北东部地区重要的区域中心城市和黑龙江的重要开放门户。

七星街早市人还是很多的。劝业场主要是卖一些中低档的商品 ,客流量也比较大 。

牡丹江桥北轴承小区位于牡丹江市桥北区域。大致方位它处于桥北的特定地段 ,方便居民出行前往市区各处。周边配套设施相对较为完善,能满足居民日常生活的多种需求 。

地址:桥北西海林街沿线(近牡丹江大学) 。 马老太麻辣烫 推荐理由:本地人从小吃到大的老式麻辣烫,汤底香浓 ,自选菜品,加一份冷面是隐藏吃法,适合简餐。地址:西二条路长安街口附近。 金洲包子铺 推荐理由:老字号早餐店 ,牛肉洋葱馅包子一绝,搭配羊汤或小米粥,经济实惠 。

南京现杀猪肉摊位主要集中在以下几个菜市场: 浦东路菜场 位于江北新区泰山街道 ,肉摊区域可能存在现杀猪肉摊位,建议早市时段前往选购。 点将台农贸市场 桥北片区最大批发市场,日均人流量约2000人次 ,场内肉摊规模较大,现杀猪肉可能性较高。

爱民区 。爱民区是牡丹江市下辖区,地处牡丹江市区西北部 ,以滨绥铁路线为界与西安区、东安区 、阳明区相邻 ,其它周边与海林市接壤,俗称桥北。

早市摊主是否属于重点人群的类别?

〖壹〗 、早市摊主通常不属于传统意义上的重点人群类别,但在特定情况下可能被纳入。 一般情况:重点人群常见包括医疗卫生人员、口岸检疫和边防检查人员、冷链食品从业人员等 ,主要是基于其工作性质易接触高风险因素,或对社会运转 、公共安全有重大影响 。早市摊主主要从事商品售卖,日常经营活动通常不在此类重点范围内。

〖贰〗、早市摊主通常不属于传统意义上的重点人群 ,但在特定情况下可能被纳入重点管理范畴。 一般情况:重点人群常指与公共安全、国计民生密切相关,或因特殊工作性质易产生较大影响的群体,像医护人员 、冷链食品从业者、口岸检疫人员等 。

〖叁〗、早市摊主在人群划分中是否属于重点人群 ,需视具体情况而定。 从公共卫生角度:在常态化疫情防控期间,早市人员流动大 、聚集性强,摊主频繁与众多顾客接触 ,有较高传播或感染风险,可能被列为重点人群,需定期核酸检测等 ,以保障公共卫生安全。

〖肆〗、产品差异化:打造“不可替代性”精准定位客群需求分析周边人流量特征(如上班族、居民 、学生) ,针对性选取商品 。例如:上班族:便携早餐、解压小物、快速饮品;居民区:高性价比日用品 、新鲜果蔬;夜市区:网红小吃 、创意饰品 。

〖伍〗、近期有摊主提及该早市管理处曾在春季旺季时透露人流量超5000人次/日的数据,可重点询问节假日与周末的客流量差异。

相关推荐

  • 【疫情能理发吗,疫情期间不能理发怎么办】

    【疫情能理发吗,疫情期间不能理发怎么办】

    东至能理发吗冬至不能理发主要源于传统习俗、养生观念及部分迷信观念,但现代科学认为其与健康、运势并无直接关联。古代养生智慧《黄帝内经》记载冬三月“此谓闭藏”,强调冬季应顺应自然规律,减少阳气外泄。古人将头发视为草木根系,认为冬季修剪会扰动阳气,尤其在冬至这一阴阳转换的关键节点,理发如同打断天地交接的自然节奏。冬至理发并没有绝对的好与不好之分,这更多是一种传统...

    2026/04/09
  • 疫情如何读/疫情如何学习

    疫情如何读/疫情如何学习

    疫这个字怎么读?〖壹〗、疫这个字的读音是[yì]。拼音:yì,这是一个单音节字,发音时口腔打开,舌面后部隆起,声带振动,发出“yi”的音。部首:该字的部首是“疒”,这通常与疾病、健康等相关意义有关。含义:疫字的基本含义是指一类流行的急性传染病,如瘟疫、鼠疫等,与传染病相关的事物都可用此字表示。〖贰〗、疫字读作:yì。发音:疫字的正确发音为yì,是一个汉字中...

    2026/04/09
  • 晋州市疫情中风险地区(晋州市疫情严重吗)

    晋州市疫情中风险地区(晋州市疫情严重吗)

    2021晋州什么时候开始封村的呀0月份,河北石家庄晋州市疫情防控指挥部办公室11月14日发布消息,按照国务院联防联控机制《新冠病毒肺炎疫情防控方案(第八版)》和《河北省关于转发新冠肺炎疫情社区防控方案的通知》(冀防领办〔2021〕332号)规定,经专家研判,晋州市疫情防控指挥部研究决定,自2021年11月15日起,在严格落实常态化疫情防控措施的基础上,解除...

  • 昆明市疫情最新视频新闻(昆明市疫情最新视频新闻直播)

    昆明市疫情最新视频新闻(昆明市疫情最新视频新闻直播)

    昆明疫情原因〖壹〗、主要是外省输入的病例导致的,一是因为昆明是旅游城市,气候宜人,外来旅游度假多,冬天全国各地的人员来这边过冬;再就是昆明作为西南方向物流货运运输的枢纽,货车等进出多,增加感染的风险。〖贰〗、0因混管核酸检测异常被管控,复核阳性后闭环转运。省外入昆感染者2(无症状感染者)职业/轨迹:货车司机,从河南郑州前往昆明。关键轨迹:11月6日—8日沿...

  • 【泗洪疫情复工,泗洪疫情管控】

    【泗洪疫情复工,泗洪疫情管控】

    泗洪疫情要封城多久泗洪疫情要封城一个周。通过查询相关公开信息可知:宿迁泗洪县于2022年12月5日归属于高风险地区,后施行封城静默管理一个周,截止于2022年12月13日解封。没有。截止日期2022年12月7日,江苏泗洪官方发布泗洪近来已有序稳妥地恢复正常生产生活秩序。江苏泗洪没有封城了。泗洪县为适应疫情防控新形势,坚持按照《新型冠状病毒肺炎防控方案,全力...

    2026/04/09
  • 明天疫情后/明天疫情什么时候结束

    明天疫情后/明天疫情什么时候结束

    疫情过后企业复工复产正能量句子〖壹〗、疫情过后,企业复工复产的正能量句子如下:疫情阴霾逐渐散去,企业复工复产正如火如荼地进行,大地开始恢复着生机,一切都在朝着好的方向发展。复工的号角已经吹响,我们带着对健康的珍视和对未来的憧憬,重新踏上工作岗位,用实际行动为社会发展贡献力量。〖贰〗、阳光下的病毒应该开始难受了。春日渐暖,全国日新增确诊也终于降到了500以内...

    2026/04/09
  • 疫情当天火化(疫情死亡火化视频)

    疫情当天火化(疫情死亡火化视频)

    东京允许24小时内火化感染者遗体,还默认未检测就死亡的肺炎例同样处理...〖壹〗、东京确实允许24小时内火化感染者遗体,并默认以同样方式处理未检测即死亡的肺炎病例。东京都和指定医疗机构、火葬场之间已经制定了关于新冠病毒感染者遗体处理的指导方针。根据这一方针:火化时间灵活:即便死亡后未经24小时(通常日本法律规定死后需经过24小时才可火葬或埋葬),火葬也成为...

    2026/04/09
  • 【为疫情影响,受疫情影响的原因】

    【为疫情影响,受疫情影响的原因】

    疫情带来的影响〖壹〗、“新冠”疫情带来的四个影响线下消费行业受冲击:大家出门减少,实施“隔离”“封城”等措施,线下服务类消费受影响巨大,包括旅游、交通、娱乐、餐饮、零售等行业。适逢春节消费高峰期,这种影响更为显著,在股市上已有所体现。〖贰〗、疫情爆发对中国产生了多方面的影响,具体如下:社会层面:展现制度优势与人民凝聚力:从1月份武汉开始爆发疫情,到3月底全...

    2026/04/09
  • 感谢公司疫情(关于疫情感谢公司的文章)

    感谢公司疫情(关于疫情感谢公司的文章)

    抗疫为民显真情!康芝药业被授予“抗疫先锋企业”荣誉称号〖壹〗、康芝药业因在抗疫中的突出贡献被授予“抗疫先锋企业”荣誉称号。具体信息如下:抗疫背景:自今年5月以来,广东地区受变异新冠病毒影响,疫情时有反复,防控形势严峻。康芝药业作为知名上市医药企业,积极响应政府号召,充分发挥自身医药行业优势,全力支援抗疫一线。〖贰〗、康芝药业也积极承担上市药企的社会责任,支...

    2026/04/09
  • 【实时疫情快讯,实时疫情资讯】

    【实时疫情快讯,实时疫情资讯】

    转印度疫情汇总2022年5月28日星期六变异株监测:马哈拉斯特拉邦检测到4例BA.4变异株和3例BA.5变异株。疫苗接种进展:印度卫生部长曼苏克·曼达维亚称,88%以上成年人完成全面接种,呼吁民众继续遵守防疫措施。检测数据:截至5月27日,印度累计检测849,324,833份样本,当日检测447,637份。中印贸易:2022财年印度对华贸易逆差扩大至729...

    2026/04/09
返回顶部