我院疫情防控报道
020年3月10日 ,西安市新城区卫生健康局卫生监督所对西安华佑医院复工后的疫情防控工作进行了检查指导,充分肯定了医院防控措施并提出持续重视的要求。

在省级疫情防控应急支援队送别会上的讲话尊敬的X主任、各位支援队队员 、同志们:上午好!按照省、市卫健委党组的安排部署,今天,我们怀着感恩之心和惜别之情 ,召开省级疫情防控应急支援队送别会 。

积极践行使命,注入疫情防控“新动能 ”王晓的抗疫事迹获中央、省、市多级媒体关注报道,数百名旅客通过短信或口头表达感激 ,提升了郑州的影响力和美誉度,获省市领导多次肯定。
西安在疫情期间医院救治工作虽有不足,但也有积极案例 ,总体应坚持生命至上原则,持续改进工作。具体分析如下:疫情期间医院救治工作存在的问题部分医院未坚守救人使命:抗疫的最终目标是救人,然而从近期报道的几起事件来看 ,一些医院存在将送上门的急救患者拒之门外的情况。
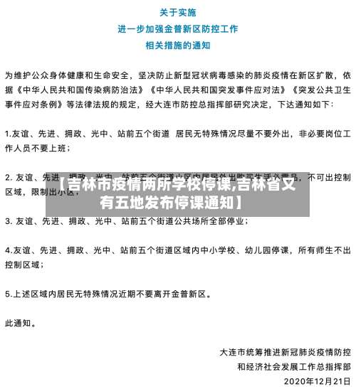
疫情防控落实工作报告篇1 为切实推进疫情防控常态化条件下学校全面复学复课,确保全体师生身体健康,我校按照县教委的要求 ,积极响应,迅速行动,全面加强常态化疫情防控工作,确保秋季开学顺利进行 。

疫情学校停课,孩子在家怎么管理?
营造仪式感:穿戴整齐 ,模拟上学状态要求孩子穿戴整齐:即使在家学习,也应让孩子穿着日常校服或整洁衣物,避免睡衣 、拖鞋等休闲装扮。长期穿着随意会导致懈怠感 ,而正式着装能激发“上学模式”的心理暗示,提升专注力。准备学习用品:提前总结好书包、文具、课本等,模拟每天上学前的准备工作 ,强化“学习时间”的仪式感 。
关注孩子日常行为,引导良好习惯养成减少电子设备依赖:孩子停课在家,容易沉迷于手机等电子设备。家长要以身作则 ,减少自己玩手机的时间,多陪伴孩子进行其他有益活动,如一起阅读 、做游戏、进行户外运动等 ,引导孩子养成良好的用眼习惯和生活作息。
制定规律作息与学习计划时间管理:与孩子共同制定每天作息表,明确起床、学习 、运动、娱乐及休息时间,保持与在校期间相近的节奏 。例如,上午安排学科学习 ,下午进行兴趣拓展或家务实践,晚上预留亲子互动时间。
吉林松原现在还能开学吗
〖壹〗、025年松原职业技术学院学生于3月1日 - 3月2日返校报到 、学籍注册,3月3日正式上课。根据松原职业技术学院发布的《致全体学生家长的一封信》 ,学院明确了新学期开学安排 。学生需在3月1 - 2日完成返校报到以及学籍注册相关事宜,之后于3月3日开启正式的课程学习。同时,学院也对开学前的注意事项进行了说明。
〖贰〗、吉林松原现在还能开学吗?能 。松原现在己陆续开学。前期由于疫情的原因 ,大多学校停课了。
〖叁〗、吉林省松原市12月能开学。通过查询信息相关显示截止于2022年12月21日,全国已全面解封,吉林省松原市恢复为常态化管理 ,市区可恢复教学 。
〖肆〗 、023年2月21日。通过查询松原市实验高级中学学校开学公告了解到,高中开学时间是2023年2月21日。高高二年级(含中职学校)和初初二年级于2023年2月21日开学 。高三年级与2月20日开学。松原市实验高级中学,屹立于钟灵毓秀的松嫩平原 ,坐落在美丽富饶的松花江畔,始建于1957年。
〖伍〗、松原市现在都不开学,因为疫情管控教育局规定松原市暂时不开学 。
〖陆〗、不能。截止到2022年12月23日松原市是没有进行开学上课的,在今年的12月11日左右是让去学校取书回家线上的。松原是吉林省下辖的地级市 ,位于中国东北部,吉林省中西部 。









