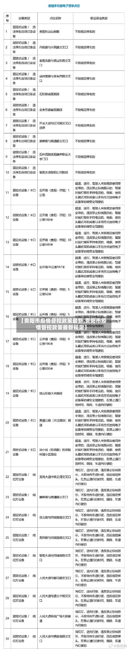
【贵阳市疫情管控政策最新,贵阳市疫情管控政策最新规定】

关于调整贵阳市中高风险区的公告(2022年10月3日)

〖壹〗、自2022年10月4日0时起,贵阳市中高风险区调整如下:5个中风险区降为低风险区 ,云岩区与乌当区实现中高风险区清零,调整后中风险区共2个,均位于花溪区。 具体调整情况及后续防控要求如下:中风险区降为低风险区(共5个)云岩区(1个)区域范围:英烈路与双峰路 、省计量检测院、海马冲路的合围区域。

【贵阳市疫情管控政策最新,贵阳市疫情管控政策最新规定】-第1张图片

〖贰〗、大职路溪北安置房 。中风险区调整为低风险区云岩区:沙河花园一期A1-AB-D栋 、5-7栋区域。花溪区:董家堰村二组。本次调整后 ,全市高风险区完成清零 。现将调整后中风险区汇总如下,请严格按照《新型冠状病毒肺炎防控方案》有关要求,认真落实风险区调整后有关防控措施。

【贵阳市疫情管控政策最新,贵阳市疫情管控政策最新规定】-第2张图片

〖叁〗、花果园金融街1号楼;兰花广场2号楼;花果园S3区美兴佳超市(整栋楼);花果园R1区3栋。管控措施:执行“足不出区、错峰取物” ,居民可在区域内有序活动,但需分时段采购生活物资,避免聚集 。低风险区划定 范围:花溪区 、南明区除高、中风险区外的其他区域。

〖肆〗、即日起 ,贵阳市民可以正常到医院看病。具体说明如下:政策调整背景:贵阳市于2022年10月5日零时起中 、高风险区清零,疫情防控取得阶段性胜利,当前形势平稳可控 。

〖伍〗、现公告如下:新增高风险区(3个)(一)云岩区(1个)杨惠街道杨惠幸福小区2栋1单元和2单元 (二)南明区(1个)花果园一期1栋3单元 (三)观山湖区(1个)宾阳街道碧桂园西南上城观山府27栋 以上高风险区实行封控措施 ,期间“足不出户、上门服务”。

〖陆〗 、执行“足不出区 、错峰取物 ”管控措施。划定低风险区将白云区辖区内除高、中风险区外的其他区域划定为低风险区 ,采取“个人防护、避免聚集”防范措施 。以上区域范围及管控要求将根据疫情形势变化适时调整 。

权威发布丨分级分类管控!贵阳将有序恢复生产生活秩序

〖壹〗 、月19日贵阳贵安新冠肺炎疫情防控新闻发布会宣布,将以「县」为单位实施分级分类管控措施,有序恢复全市生产生活秩序。 具体内容如下:分级分类管控措施:根据疫情发展形势和防控成效 ,经省市联动指挥部综合研判,决定对全市各区(市、县)实施分级分类管控措施,有序恢复生产生活秩序。具体调整内容需密切关注贵阳市正式通告 。

〖贰〗、明天(11月4日)0时起 ,遵义市将解除所有封控区 、管控区管控措施,并将汇川区仁和苑小区、东方湘江湾小区调整为低风险地区,所有道路恢复正常通行。以下是具体信息梳理:解封依据与背景遵义市自疫情发生以来 ,通过“精准流调溯源、全员核酸检测 、分类隔离管理”等措施推进防控工作。

〖叁〗、贵阳的防控经验,如“分级分类管控 ”“精准流调溯源”等,可为其他城市提供借鉴 。同时 ,市民的配合程度也反映了社会治理能力的提升——通过社区网格化管理、志愿者动员等机制,政府能更高效地调动资源,形成全民参与的防控网络。

〖肆〗 、兴和县于2022年6月8日24时起解除全县静态管理 ,但封控区管控状态不变 ,社会面逐步有序恢复生产生活秩序,同时需严格落实疫情防控措施。具体内容如下:解除静态管理时间及范围:自2022年6月8日24时起,兴和县解除全县静态管理措施 。

毕节到贵阳疫情管控政策最新疫情期间回贵州最新政策

〖壹〗、从毕节到贵阳市人员管控措施贵州毕节市来筑人员须持由村提供的“离毕证明”及7两小时内三次核酸阴性证明方可入筑。入筑后 ,立即向社区报备,实行居家隔离3天2检健康管理措施,按照填平补齐原则 ,管理期限自离开之日起计算。外地到贵阳报备要求所有来筑人员须提前通过“贵州健康码 ”小程序和电话方式向目的地社区报备 。

〖贰〗、人员密集的公共场所。未按时完成核酸检测的,实行“黄码”管理,原则上居家不外出 ,仅能在做好个人防护的前提下,自行前往“黄码”人员核酸采样点进行采样;采样完成后,须立即返回居住地或酒店等待核酸检测结果;结果为阴性的 ,转为“绿码 ”管理。

〖叁〗 、毕节到贵阳防疫最新规定:从毕节到贵阳市人员管控措施 (一)非高风险的县(市 、区、特区)人员 除高风险地区来(返)筑人员做好个人防护前提下可凭贵州健康码“绿码”有序流动 。(二)划定有风险区域的县(市、区 、特区)人员 。高风险区人员严格限制流动。

相关推荐

  • 程恩富疫情(程恩是什么意思)

    程恩富疫情(程恩是什么意思)

    程恩富谈共同富裕:国资全民分红,征收遗产税、退籍税、资本利得税,实行...〖壹〗、此外,程恩富还建议提高个人所得税起征点,并对家庭人均收入实行新的累进所得税制度,以更好地调节收入分配。实行免费医疗程恩富认为,为了显示社会主义改革开放的成就和制度优越性,有必要尽快实行免费医疗制度。他指出,家庭成员健康出了问题特别是大病住院,可能对个人和家庭产生长期难以恢复...

    2026/04/09
  • 株洲疫情隔离(2021湖南株洲最新隔离政策)

    株洲疫情隔离(2021湖南株洲最新隔离政策)

    1月24日株洲石峰区致石峰区居民疫情防控的一封信〖壹〗、致石峰区居民疫情防控的一封信新春佳节即将来临,身处异乡的石峰乡亲回家团聚之心愈发浓烈,我们感同身受。但当前国内聚集性疫情和零星散发病例不断出现,特别是天津市、河南省和北京市相继出现奥密克戎疫情,防控形势严峻复杂。〖贰〗、株洲石峰区办居住证需要以下材料:居住登记回执;本人居民身份证或其他有效身份证明;省...

    2026/04/09
  • 【境外疫情保险,境外 新冠 保险】

    【境外疫情保险,境外 新冠 保险】

    上海明确:境外回国人员输入病例中未参加基本医保的,医疗费用原则上由个...上海明确,境外回国人员输入病例中未参加基本医保的,医疗费用原则上由患者个人负担,具体说明如下:基本政策规定:根据上海市疫情防控工作领导小组新闻发布会透露的政策,对于境外回国人员输入病例中未参加基本医疗保险的人员,医疗费用原则上由个人负担。一是境外回国人员输入病例中参加基本医疗保险的人...

    2026/04/09
  • 疫情薪资延后(疫情影响工资延后发放)

    疫情薪资延后(疫情影响工资延后发放)

    工资延后是什么原因〖壹〗、工资延后的原因主要包括以下几点:公司财务问题资金周转不灵:公司可能因经营不善或资金调配不当,导致在规定发放工资的时间节点上,没有足够的现金流来支付员工工资。银行处理延误流程繁忙:银行在处理大量工资发放业务时,可能会因为系统繁忙或人工处理效率低下,导致工资发放出现延误。〖贰〗、工资未按时到账的可能原因主要有以下几方面:银行系统...

    2026/04/09
  • 疫情深圳住宿/深圳酒店住宿疫情期间

    疫情深圳住宿/深圳酒店住宿疫情期间

    深圳疫情做核酸的护士住宿是什么样的。酒店标间。酒店标间就是标准间。酒店一般标准间的配置是两张床,两套洗漱用品,都是为两个人准备的。这是为有同伴又不适合同住一张床的客户提供的。入院准备与首日体验入院当天:8月11日,我早早起床与陪护的朋友一起去做核酸检测,并办理了入院手续。然而,由于床位紧张,我们不得不在走廊上度过了一晚。这一晚,饮食被严格控制,只能喝白粥...

    2026/04/09
  • 【疫情压扣工资,疫情克扣工资】

    【疫情压扣工资,疫情克扣工资】

    疫情期间压工资合理吗疫情期间不给员工发工资一般是不合理的,具体是否合理需根据不同情况判断,企业以强制休假为名不发工资属于违法行为。以下从国家规定、不同阶段工资支付要求、企业与员工应共同克服困难等方面进行详细阐述:国家相关规定明确工资支付要求春节假期延长假期间(1月31日-2月2日):该假期性质为休息日。综上所述,疫情期间不发工资是不合法的。用人单位应严...

    2026/04/09
  • 【疫情平安中国,疫情平安中国心得体会】

    【疫情平安中国,疫情平安中国心得体会】

    紧急行动,人均50万元!中国平安为全国一线医护人员提供专属风险保障...〖壹〗、医护人员自身保障:若医护和疾控人员确诊感染新型冠状病毒肺炎致残(工伤保险认定的1-3级高残情况)、身故,平安产险将为每人提供比较高50万元的救助金,并承担防止感染蔓延所发生的转移安置费用。〖贰〗、在湖南省临武县南强镇,乡镇党员、派出所民警、医务人员以及村委党员等60多人,成立3...

    2026/04/09
  • 西安疫情培训(陕西省疫情防控期间中小学线上培训)

    西安疫情培训(陕西省疫情防控期间中小学线上培训)

    西安3月21日能去上学吗西安3月21日是可以去上学的。本轮疫情中出现确诊病例的学校,复课时间由所在区县(开发区)疫情防控指挥部和教育部门评估后确定。各类培训机构继续暂停线下培训。中职院校和市属高校继续执行省教育厅相关规定,实施封闭管理。所有复课的学生和教职员工必须持48小时内核酸检测阴性证明。西安各区县教育局发布恢复线下教学通知:从3月21日(周一)起,中...

    2026/04/09
  • 疫情轨迹/疫情轨迹最新

    疫情轨迹/疫情轨迹最新

    疫情期间,如何查询个人行动轨迹?〖壹〗、疫情期间主要通过手机基站定位、GPS定位、健康码/行程码扫描、公共交通记录、电子支付记录、面部识别技术及蓝牙接触追踪等方式追踪行程轨迹。手机基站定位是利用手机与通信基站间的信号交互,通过基站覆盖范围推算用户大致位置。基站密度越高,定位精度越高,运营商可提供相关数据支持,为行程追踪提供基础信息。〖贰〗、健康码/行程码扫...

    2026/04/09
  • 邯郸疫情超市/邯郸疫情超市开门吗

    邯郸疫情超市/邯郸疫情超市开门吗

    邯郸市关于疫情期间停工停产的规定〖壹〗、邯郸市疫情期间停工停产的规定主要涉及主城区封控管理、工地停工安排及人员流动管控等方面,具体如下:主城区封控管理期间的全面停工停产2022年4月8日0时起,邯郸主城区(环城高速公路以内)及周边区域(包括丛台区、复兴区、邯山区、经济技术开发区全域)实施封控管理,暂定3天。〖贰〗、其他违规行为:其他违反疫情防控工作纪律和制...

    2026/04/09
返回顶部