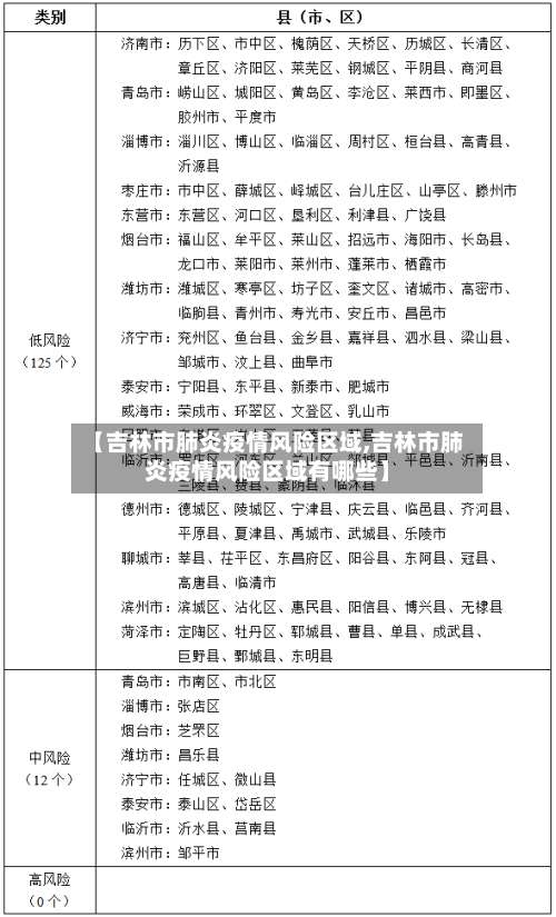
【吉林市肺炎疫情风险区域,吉林市肺炎疫情风险区域有哪些】

吉林市是低风险地区吗

吉林市船营区风险等级于5月15日由低风险调整为中风险,调整依据为当地新增1例本地新冠肺炎确诊病例。调整背景与依据事件时间:2020年5月15日 。调整主体:吉林省新冠肺炎疫情防控工作领导小组办公室。调整原因:吉林市船营区新增1例本地新冠肺炎确诊病例。

【吉林市肺炎疫情风险区域,吉林市肺炎疫情风险区域有哪些】-第1张图片

吉林市疫情现在属于低风险地区 。以下是相关防控最新要求:外地返吉人员健康监测:从外地返回吉林市后 ,需及时进行自我健康监测,持续14天。在此期间,一旦出现发热 、干咳、乏力、咽痛 、嗅味觉减退或丧失等不适症状 ,应做好个人防护措施,佩戴医用口罩,及时前往当地定点医疗机构的发热门诊就诊。

【吉林市肺炎疫情风险区域,吉林市肺炎疫情风险区域有哪些】-第2张图片

吉林应该是低风险地区 。因为我们的名字起的好吉林的吉字是非常吉祥的意思 。

据吉林发布 ,按照国家新冠肺炎疫情分区分级标准 ,6月7日起将吉林市丰满区风险等级由高风险调整为低风险,将吉林市昌邑区、船营区风险等级由中风险调整为低风险。截至近来,全国所有省市县均调整为低风险地区。

全国疫情风险地区分类表

〖壹〗、新冠肺炎风险等级划分标准如下:高风险等级地区:以县 、市(区)为单位 ,累计病例超过50例,且14天内有聚集性疫情发生的地区 。中风险地区:以县市区为单位,存在以下两种情况之一的地区:14天内有新增确诊病例 ,且累计确诊病例不超过50例;或累计确诊病例超过50例,但14天内未发生聚集性疫情。

〖贰〗 、一类、二类、三类 、四类风险地区的划分主要依据媒介伊蚊的地域分布、活跃期长短以及疫情发生的风险等因素。一类地区:定义:媒介伊蚊活跃期较长、既往报告登革热本地病例较多 、聚集性疫情发生风险相对较高的省份 。包括:浙江、福建、广东 、广西、海南、云南。

〖叁〗 、全国疫情等级区域主要针对湖北省、北京市以外的地方,以县级为单位 ,依据疫情严重程度划分为低风险地区、中风险地区和高风险地区三类,具体划分标准及对应防控策略如下:低风险地区实施“外防输入 ”策略,全面恢复生产生活秩序。

〖肆〗 、截至近来 ,国内共有2个高风险地区,76个中风险地区,主要分布在陕西省 、河南省、浙江省等地 ,以下为详细信息(数据不包括港澳台地区):高风险地区:具体地区名单会随疫情形势动态调整 ,可通过权威渠道实时查询 。

8月10号吉林市万达小区还属于高风险区域吗

不属于。按照国务院《新型冠状病毒肺炎防控方案(第九版)》相关规定,经专家组研判,吉林市新型冠状病毒肺炎疫情防控工作领导小组研究决定 ,2022年8月10日起将昌邑区万达江畔华城D区、万达小区 、龙潭区龙潭悦景小区风险等级由高风险调整为中风险。疫情防控期间,注意佩戴口罩,保持间距 。

调整时间:2022年12月4日、2022年12月5日新增高风险区:12月4日:安居街道陈屯村第一胡同、南刘村中心街胡同 、十里西小产权楼4单元等27个区域。12月5日:安居街道八里庙小区西区3号楼1单元、八里庙小区西区1号楼1单元等35个区域。

划定定福庄西里1号院15号楼为高风险区 ,实行“区域封闭,足不出户,上门服务”措施 。

相关推荐

  • 【疫情分享药,网传抗疫情药物】

    【疫情分享药,网传抗疫情药物】

    全国多地呼吁涉疫药品共享(全国多地呼吁涉疫药品共享的通知)〖壹〗、城市倡导分享:合肥、芜湖、马鞍山、宜宾等城市明确呼吁“有余药的市民将药品分享给亲友或急需者”,通过道德引导鼓励公众参与互助。社区组织行动:北京、绵阳、武汉、襄阳等地开展“邻里互助、药物共享”活动,以社区为单位搭建共享平台。〖贰〗、涉疫药品的缺货、断货问题日益引发关注。澎湃新闻注意到,这两天,...

    2026/04/09
  • 【疫情借势营销,疫情期间营销模式】

    【疫情借势营销,疫情期间营销模式】

    平安好医生玩砸了!一场借势营销的灾难平安好医生此次“免费送口罩”活动因实际执行与宣传存在偏差,导致消费者体验不佳,被质疑为一场失败的借势营销。以下从活动执行、借势营销本质、消费者体验及行业对比角度展开分析:活动执行与宣传偏差宣传承诺与实际成本不符平安好医生宣称“免费送口罩”,但用户需支付10-18元快递费,且口罩实际价值仅1元左右。高手才能做事件营销?杭...

    2026/04/09
  • 【疫情遣送出国,疫情期间遣返外国人】

    【疫情遣送出国,疫情期间遣返外国人】

    柬埔寨100名中国人被遣送回国〖壹〗、00名在柬埔寨的中国公民因当地移民设施拥挤及犯罪问题被遣送回国,遣返行动与中国及柬埔寨合作打击犯罪的背景相关。具体分析如下:遣返原因与背景柬埔寨内政部移民总局发言人乔万那指出,疫情期间旅行限制导致中国公民滞留,移民中心因犯罪和强迫劳动案件激增而拥挤不堪。〖贰〗、根据柬中两国签署的合作协议,在柬埔寨违法犯罪的中国人将被遣...

    2026/04/09
  • 【学生疫情反响,学生此次疫情的个人感悟】

    【学生疫情反响,学生此次疫情的个人感悟】

    10岁小学生作文《等武汉好了以后》,感动240万人〖壹〗、0岁武汉小学生谢昀熹的作文《等武汉好了以后……》以真挚情感引发240万网友共鸣,成为疫情期间温暖人心的力量。作文核心内容与创作背景谢昀熹是武汉市江汉区红领巾世界学校四年级学生。2020年1月,武汉因疫情关闭离汉通道,原本计划回广州过年的他随父母留守武汉。〖贰〗、有了伟大的国家才有我们这些小家,现在国...

    2026/04/09
  • 疫情无止境(疫情绵绵无绝期)

    疫情无止境(疫情绵绵无绝期)

    小苹果历险记(4):小苹果迟迟无法回国,疫情让人太过焦虑〖壹〗、当前焦虑是特殊时期的正常反应,但通过科学调节,可避免其演变为长期心理问题。保持对官方信息的信任,用行动替代空想,您与小苹果的回国之路终将实现。〖贰〗、面对小苹果迟迟无法回国以及疫情带来的不确定性,你的焦虑情绪是完全可以理解的。然而,长时间处于这种焦虑状态中,不仅会影响你的心理健康,还可能影响到...

    2026/04/09
  • 【疫情购物排名,疫情购物排名榜最新】

    【疫情购物排名,疫情购物排名榜最新】

    疫情下,职场女性购物车里的秘密~疫情下职场女性购物车里主要有口罩、眼影、零食等商品,口红则因被口罩遮挡而购买需求下降。具体分析如下:口罩成为新春时尚单品:排名第一的必备品:疫情下,口罩成为职场女性购物车中最值得购买的商品,甚至被称为2020年春季的“时尚单品”。时尚与健康的结合:佩戴口罩不仅是为了防护,更成为一种时尚表达。更衣室里会坦诚告知朋友背后的赘肉显...

    2026/04/09
  • 山东疫情地图/山东疫情示意图

    山东疫情地图/山东疫情示意图

    在山东地图上看济宁疫情怎么样趋于平稳。通过查询相关资料显示,截止到2022年9月23日,济宁大部分为我国低风险地区,27个中风险地区降为低风险地区,没有新增病例,疫情情况趋于平稳,对居民实行能不出尽量不出的政策,不强制要求,大部分地区解除防控,但是需要每天进行核酸检测。济宁近来没有疫情。截止到2022年9月22日,山东省济宁市高新区1例已经解除医学观察,济...

    2026/04/09
  • 周口疫情公布(周口疫情公布最新情况)

    周口疫情公布(周口疫情公布最新情况)

    周口市深夜发布3号公告:全市停售退热药,停售的原因是什么?周口市深夜发布三号公告:全市停售退热药,停售的原因是因为全市范围内已经有了新冠病毒的确诊病例,为了防止人们把普通的感冒发热和新冠病毒的发热混为一谈,从而耽误了新冠病毒的治疗,把病毒传播给更多的人,所以周口市发布三号公告,全市要全面停售退热药。只有这样,才能保证不遗漏每一个可能是感染的患者。储存条件:...

    2026/04/09
  • 疫情上映电影/疫情上映的电影

    疫情上映电影/疫情上映的电影

    美国疫情电影叫什么片名美国电影《流感2024》以2024年席卷美国的未知高传染性流感病毒为背景,讲述了一场融合灾难、人性与阴谋的惊悚故事。剧情核心:病毒蔓延与社会崩塌影片开场,一种未知流感病毒从洛杉矶爆发,迅速蔓延至全美。再回顾2011年的美国电影《传染病》,仿佛预知了今天新冠病毒的全球挑战。这部评分并不突出的电影,上映时并未引起轰动,单纯从电影本身来看,...

    2026/04/09
  • 疫情下签约/疫情期间协议

    疫情下签约/疫情期间协议

    齐耶赫:很高兴在疫情之前签约,在7月我会成为切尔西的一员〖壹〗、齐耶赫表示很高兴在疫情爆发前与切尔西完成签约,并确认自己将于7月1日正式加盟球队。以下是详细信息:签约背景与合同条款切尔西在冬窗关闭后以3700万英镑从阿贾克斯签下齐耶赫,合同规定他需帮助阿贾克斯完成本赛季剩余比赛才能正式转会。〖贰〗、转会进程:2月13日,切尔西官方宣布与阿贾克斯就齐耶赫的转...

    2026/04/09
返回顶部