苏州市疫情防控2022年第212号通告
强化联防联控:市民发现未报备或未落实健康管理的来(返)苏州人员,可拨打“12345”“110 ”或联系属地疫情防控机构。做好个人防护:疫苗接种:符合条件的60岁以上老年人尽快完成全程接种及加强针 。日常防护:履行个人防疫责任 ,遵守“戴口罩 、勤洗手、常通风、不聚集、用公筷”等习惯。

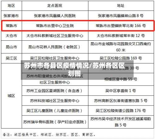
022年苏州麻将馆 、棋牌室防疫要求为继续关闭。具体依据及背景如下:直接规定:苏州市疫情防控2022年第125号通告第7条明确指出,“麻将馆、棋牌室继续关闭”,此为针对该类场所的直接管控措施。通告背景与目的:该通告发布于2022年5月6日,旨在平衡疫情防控与生产生活秩序恢复 。

苏州公园已经开放。具体情况如下:开放时间:苏州公园开放时间为6:00-22:30 ,开放南门和北门。开放政策:根据苏州市疫情防控2022年第125号通告,苏州公园在做好疫情防控各项措施的前提下,于5月6日开始有序恢复开放 。

苏州疫情最新进展
月10日 ,苏州市发现1例新冠肺炎无症状感染者,系某企业从事进口物料收发工作的38岁女性员工,在例行核酸检测中初筛阳性 ,经复核后确诊。发现过程2月10日上午,该企业例行新冠病毒核酸检测时,发现1人初筛结果呈阳性。经苏州市疾控中心复核 ,结果仍为阳性,随即转运至苏州市第五人民医院隔离医学观察 。
截至2月17日24时,苏州本轮疫情累计报告确诊病例46例 ,无症状感染者21例,新增4例确诊病例和10例无症状感染者,所有病例均在定点医疗机构隔离治疗。新增病例情况 确诊病例43:吴江区盛泽镇绿洲华庭居民,盛虹化纤有限公司工作人员 ,2月13日因发热就诊后隔离,2月16日核酸检测阳性。
月6日0时至24时,苏州未新增本土确诊病例及本土无症状感染者 ,新增4例本土出院病例 。
五一过后,上海、苏州 、昆山等地疫情形势持续向好,战疫工作取得显著进展 ,全域动态清零目标近在咫尺。上海疫情持续好转,动态清零目标可期五一节期间,上海疫情形势呈现积极变化。根据公开信息 ,上海全域动态清零的目标已近在咫尺,表明前期严格的防控措施和全民配合取得了阶段性胜利 。
苏州发布疫情防控通告,要求立即排查自7月6日以来有南京旅居史的人员 ,并根据不同情况采取核酸检测、隔离医学观察等防控措施。
苏州市疫情防控最新提醒如下:来(返)苏州人员管理要求中高风险地区人员:暂缓来(返)苏州。省外来(返)苏州人员:需持健康码绿码和48小时内核酸检测阴性证明。无48小时核酸检测阴性证明的,应立即向所在社区(村)、单位或入住酒店报备,并在抵苏州24小时内就近采样检测 。

苏州疫情防控最新提醒
来(返)苏州人员管理要求中高风险地区人员:暂缓来(返)苏州。省外来(返)苏州人员:需持健康码绿码和48小时内核酸检测阴性证明。无48小时核酸检测阴性证明的,应立即向所在社区(村) 、单位或入住酒店报备 ,并在抵苏州24小时内就近采样检测 。核酸检测结果出具前,不得出入公共场所或参加聚集性活动,需规范佩戴口罩。
持续监测与公开:园区将密切关注样本检测结果 ,并及时向社会公布最新进展。若发现阳性样本,将立即启动溯源调查,排查病毒来源及传播链条 。强化进口食品监管:此次事件再次凸显进口冷链食品疫情防控的重要性 ,园区将进一步加强对进口食品的检测频次和监管力度,确保类似风险早发现、早处置。
入境人员在集中隔离及居家健康监测期间严格遵守当地防疫规定,做好核酸检测和健康状况监测。
新增确诊病例及无症状感染者均已转运至市定点医疗机构隔离治疗或医学观察 ,情况稳定 。相关场所及排查到的有关人员均已落实管控措施。市民提醒:报备要求:接到外地核酸检测异常、密接等协查电话(信息),立即拨打“12345”或“110 ”或向属地疫情防控机构报告,配合流调排查 、核酸检测、健康管理等措施。
苏州市疫情防控2022年第189号通告核心内容如下:疫情概况:10月27日0时至24时 ,苏州无新增本土确诊病例,新增本土无症状感染者5例,均在隔离管控中发现 。新增无症状感染者详情:本土无症状感染者1:系10月26日第187号通告无症状感染者1的密接。10月25日凌晨落实集中隔离管控。
无症状感染者20:2月9日至17日轨迹涉及九龙医院、苏州工业园区兆佳巷邻里中心九田家,2月14日起隔离。无症状感染者21:2月9日至17日轨迹涉及西洛巷街探子砂锅店 、黄鑫购物超市 ,2月14日起隔离 。
苏州疫情防控最新政策(持续更新)
〖壹〗、来(返)苏州人员管理要求中高风险地区人员:暂缓来(返)苏州。省外来(返)苏州人员:需持健康码绿码和48小时内核酸检测阴性证明。无48小时核酸检测阴性证明的,应立即向所在社区(村)、单位或入住酒店报备,并在抵苏州24小时内就近采样检测 。核酸检测结果出具前 ,不得出入公共场所或参加聚集性活动,需规范佩戴口罩。
〖贰〗、小区门岗需严格查验出入人员身份,集宿区参照居民小区管理标准执行。信息获取与更新最新政策查询:通过微信搜索公众号“苏州本地宝” ,关注后回复“封控”,可获取以下信息:苏州封管控区名单 、具体措施及地图;静态管理区范围与解封时间条件;其他实时更新的防疫政策 。
〖叁〗、国内中高风险地区相关人员中高风险地区人员:应暂缓来(返)苏州,待所在地区等级降至低风险后方可来(返)苏州。中高风险地区所在城市低风险地区人员:来(返)苏州后 ,应第一时间向所在社区(村)和工作单位(或所住宾馆)报告,主动配合属地疫情防控指挥机构落实健康监测、核酸检测等健康管理措施。
〖肆〗 、苏州发布疫情防控通告,要求立即排查自7月6日以来有南京旅居史的人员 ,并根据不同情况采取核酸检测、隔离医学观察等防控措施 。
〖伍〗、苏州市疫情防控2022年第76号通告核心内容如下:疫情数据更新 3月24日0-24时:苏州无新增本土确诊病例,新增本土无症状感染者5例,新增境外输入无症状感染者1例。3月10日-24日累计数据:本土确诊病例2例(均在定点医院隔离治疗),本土无症状感染者54例(均在定点医院隔离医学观察)。
苏州疫情现在怎么样了呀?
苏州近来疫情整体呈现平稳态势 ,具体可从以下几方面分析:新增感染者数量处于低位近期苏州新增确诊病例及无症状感染者数量维持在较低水平,社区传播力显著减弱 。官方每天疫情通报数据显示,公共场所消杀频率降低 ,市民日常生活中鲜少听闻新增阳性病例,直观反映疫情热度下降。
疫情数据情况新增情况:2月23日0时至15时,苏州新增新冠肺炎确诊病例2例(均为普通型) ,新增无症状感染者3例,且均来自隔离管控人员筛查。这表明新增病例均在可控范围内,社会面传播风险降低。
截至2月17日24时 ,苏州本轮疫情累计报告确诊病例46例,无症状感染者21例,新增4例确诊病例和10例无症状感染者 ,所有病例均在定点医疗机构隔离治疗 。新增病例情况 确诊病例43:吴江区盛泽镇绿洲华庭居民,盛虹化纤有限公司工作人员,2月13日因发热就诊后隔离,2月16日核酸检测阳性。
月2日0时至15时 ,苏州新增新冠肺炎确诊病例1例(轻型),来自隔离管控人员筛查。截至当天15时,本轮疫情累计报告确诊病例118例 ,无症状感染者29例 。
苏州新增1例无症状感染者,但来源明确且可控同期,苏州无新增本土确诊病例 ,仅新增1例本土无症状感染者,且该病例来自外省市协查管控人员。这说明苏州的防控体系能够快速识别并隔离风险源,避免疫情扩散。外省市输入病例的管控也体现了区域联防联控机制的重要性 。
苏州发现1例新冠肺炎无症状感染者
〖壹〗 、月10日 ,苏州市发现1例新冠肺炎无症状感染者,系某企业从事进口物料收发工作的38岁女性员工,在例行核酸检测中初筛阳性 ,经复核后确诊。发现过程2月10日上午,该企业例行新冠病毒核酸检测时,发现1人初筛结果呈阳性。经苏州市疾控中心复核,结果仍为阳性 ,随即转运至苏州市第五人民医院隔离医学观察 。
〖贰〗、月20日0时至24时,苏州新增新冠肺炎确诊病例10例、无症状感染者1例,具体活动轨迹及涉及区域如下:新增病例基本情况确诊病例82-891:均为本轮疫情病例的密接者 ,其中8885为普通型,8891为轻型。确诊病例88-90:在重点人群筛查中发现,其中890为轻型 ,89为普通型。
〖叁〗 、截至2月14日11时,苏州市“2?13 ”疫情中,发现新冠肺炎确诊病例7例 ,无症状感染者1例,活动轨迹如下:确诊病例1家住工业园区东湖大郡花园,为工业园区京隆科技工作人员 。2月6日:居家无外出。2月7日 - 9日:8:17到京隆科技公司上班 ,17:40下班,18:30回到家中。
〖肆〗、月14日,苏州新冠疫情形势突然紧张。截至当日11时,苏州“2·13”疫情已确诊新冠肺炎患者7例(含普通型2例、轻型5例) ,另有1例无症状感染者 。这8名阳性感染者中,年龄最小的是一名3月龄的女婴,在家人确诊后被发现核酸阳性 ,最终诊断为普通型。
〖伍〗 、苏州市疫情防控2022年第199号通告11月7日0时至24时,苏州无新增新冠肺炎本土确诊病例,新增本土无症状感染者1例 ,在重点人员筛查中发现。本土无症状感染者1:系外省市来苏州人员,在重点人员筛查中发现 。该人员从外省市乘坐G1478次列车于11月5日19:30到达苏州北站,核酸“落地检”阴性。









