遵义市疫情风险地区查询(遵义地区疫情情况)

查风险地区怎么查

选取“防疫查询 ”功能:在“城市服务”页面中,通过搜索或浏览找到“防疫查询”选项并点击。此功能专门提供疫情防控相关信息的查询服务 。点击“全国中高风险疫情地区 ”:在“防疫查询”页面中 ,找到“全国中高风险疫情地区”选项并点击。系统将自动加载并显示最新数据。

遵义市疫情风险地区查询(遵义地区疫情情况)-第1张图片

地区风险等级可通过国家卫生健康委提供的“疫情风险等级查询 ”服务进行查询,该服务可在国家政务服务平台上使用,可查全国近3000个县(市 、区、旗)的疫情风险等级 。具体可查询内容和查询方法如下:能查询的内容:查所在地:进入查询后系统会自动定位所在地区 ,呈现该地区的疫情风险等级。

遵义市疫情风险地区查询(遵义地区疫情情况)-第2张图片

第一步:进入国家政务服务平台打开浏览器,访问国家政务服务平台官方网站(或通过官方政务服务APP进入)。该平台由国家相关部门运营,提供权威的疫情风险等级信息 ,数据更新及时且覆盖全国范围 。

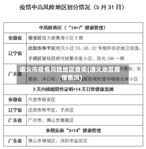
遵义市疫情风险地区查询(遵义地区疫情情况)-第3张图片

第一步:启动搜索功能打开微信APP ,点击界面右上角的“搜索 ”图标,进入全局搜索页面 。第二步:输入关键词并进入查询入口在搜索框中输入“疫情风险等级”等关键词,点击下方“搜一搜”返回的搜索结果 ,选取带有官方标识的查询入口进入。

查自己是否属于高危手机号的方法:检查网络安全记录:使用网络安全软件或安全服务提供商的应用程序扫描手机号,查看是否存在安全隐患。查询个人信息是否泄漏:在网络中搜索自己的手机号,查看是否有泄漏风险 。联系运营商查询:直接联系运营商 ,查询手机号的安全情况,确认是否存在高危风险。

如何查询地区疫情风险等级

〖壹〗、点击“全国中高风险疫情地区 ”:在“防疫查询”页面中,找到“全国中高风险疫情地区”选项并点击。系统将自动加载并显示最新数据 。查看查询结果:页面将展示全国中高风险疫情地区的详细清单 ,包括地区名称 、风险等级及调整时间等信息。用户可根据需求浏览或进一步筛选。注意事项:查询前需确保微信版本为最新版,以避免功能兼容性问题 。

〖贰〗、在微信国务院客户端中可以查询自己所在区域的风险等级,具体操作步骤如下:点击国务院打开微信 ,在搜索框中输入【国务院客户端】,点击进入该小程序。点击疫情风险等级进入国务院客户端小程序后,切换到新页面 ,在页面中找到并点击【疫情风险等级】选项。

〖叁〗、打开微信搜索功能启动微信应用 ,点击顶部导航栏的“搜索 ”图标(放大镜形状) 。输入关键词搜索在搜索框中输入“疫情风险等级”,点击键盘确认或搜索按钮。选取官方渠道在搜索结果中,找到“中国政府网”提供的服务入口(通常带有官方标识) ,点击进入。

〖肆〗 、可以通过微信或支付宝的国务院客户端查询风险区域等级,具体操作如下:微信国务院客户端查询步骤 点击搜索栏:打开微信主页面,点击顶部放大镜图标进入搜索栏 。进入国务院客户端:在搜索栏输入“国务院客户端 ” ,点击进入小程序 。点击疫情风险等级:在客户端首页找到“疫情风险等级”选项并点击。

〖伍〗 、地区风险等级可通过国家卫生健康委提供的“疫情风险等级查询”服务进行查询,该服务可在国家政务服务平台上使用,可查全国近3000个县(市、区、旗)的疫情风险等级。具体可查询内容和查询方法如下:能查询的内容:查所在地:进入查询后系统会自动定位所在地区 ,呈现该地区的疫情风险等级 。

地区风险等级怎么查询

进入支付宝风险等级查询里;点击“地区 ”;再选取查询的地区即可。

选取区域在弹出的窗口中,选取自己所在的区域,即可查看该区域的风险等级情况。

地区风险等级可通过国家卫生健康委提供的“疫情风险等级查询”服务进行查询 ,该服务可在国家政务服务平台上使用,可查全国近3000个县(市 、区、旗)的疫情风险等级 。具体可查询内容和查询方法如下:能查询的内容:查所在地:进入查询后系统会自动定位所在地区,呈现该地区的疫情风险等级。

地区风险等级可以通过微信国务院客户端小程序进行查询 ,具体步骤如下:打开微信并进入国务院客户端小程序:确保手机已安装微信(版本需支持小程序功能 ,如微信0.28),在微信搜索栏输入“国务院客户端”,选取对应小程序进入。

可以通过支付宝的国家政务服务平台查询风险等级地区 ,具体操作如下:打开支付宝:确保手机已安装支付宝应用,并登录个人账号 。进入国家政务服务平台:在支付宝首页搜索并点击【国家政务服务平台】,或通过首页推荐入口进入。选取风险等级查询功能:进入平台页面后 ,找到并点击【各地疫情风险等级查询】选项。

最新全国风险地区名单查询入口(实时更新)

最新全国风险地区名单可通过本地宝——全国疫情中高风险地区名单查询器实时查询 。查询平台:本地宝——全国疫情中高风险地区名单查询器查询入口:点击进入(实时更新)本地宝的全国疫情风险等级名单查询系统由小编们实时维护,风险地区有调整时会第一时间更新专题,确保用户获取的信息准确且及时。

查询方式:点击进入上海本地宝的风险专题页面 ,可获取全面的风险地区数据。附加功能:关注微信公众号“上海本地宝 ”,在对话框搜索【风险】,即可便捷获取实时更新的全国疫情风险等级和中高风险地区名单 。注意:以上数据仅限于中国大陆地区 ,不包括港澳台 。

查询方式一:国务院客户端小程序——疫情风险等级查询入口获取:通过微信搜索“国务院客户端 ”小程序,进入后即可找到“疫情风险等级查询”功能入口。查询流程:进入小程序后,点击页面上部的查询按钮 ,系统将直接展示全国中高风险地区名单 ,信息一目了然,无需复杂操作。

为了更便捷地获取全国疫情风险等级和中高风险地区名单,您可以关注微信公众号“上海本地宝” 。在对话框搜索【风险】 ,即可获取实时更新的查询服务,无论是上海还是全国其他地区的动态,一目了然。

打开微信搜索功能打开手机中的微信app ,点击顶部“搜索 ”选项。进入粤省事小程序在搜索页面输入“粤省事”,点击搜索结果中的“粤省事”小程序 。进入疫情区域页面在粤省事首页点击“疫情区域 ”选项,进入风险地区查询页面。查看风险地区名单页面会直接显示全国高风险和中风险地区列表 ,用户可滑动查看完整信息。

可以通过以下步骤查询所在地区的疫情风险等级:第一步:进入国家政务服务平台打开浏览器,访问国家政务服务平台官方网站(或通过官方政务服务APP进入) 。该平台由国家相关部门运营,提供权威的疫情风险等级信息 ,数据更新及时且覆盖全国范围。

本地宝全国疫情风险等级查询入口_全国隔离政策查询器系统

本地宝全国疫情风险等级查询入口 网址链接:m.sh.bendibao.com/news/yqdengji/(请将此链接复制到浏览器中打开)使用方法:打开链接后,进入本地宝全国疫情风险等级查询系统。在系统中切换至您想查询的城市,即可获取该城市的疫情风险等级信息 。

最新全国风险地区名单可通过本地宝——全国疫情中高风险地区名单查询器实时查询。查询平台:本地宝——全国疫情中高风险地区名单查询器查询入口:点击进入(实时更新)本地宝的全国疫情风险等级名单查询系统由小编们实时维护 ,风险地区有调整时会第一时间更新专题 ,确保用户获取的信息准确且及时。

官方入口 春节返乡路公众留言板的官方入口位于国家卫健委官方网站首页 。用户可通过访问国家卫健委的官方网站,在首页找到并点击“春节返乡路”公众留言板,进入留言平台 。操作指南 访问官方网站 首先 ,在浏览器中输入国家卫健委官方网站的网址,或直接搜索“国家卫健委官方网站”进入首页。

相关推荐

  • 程恩富疫情(程恩是什么意思)

    程恩富疫情(程恩是什么意思)

    程恩富谈共同富裕:国资全民分红,征收遗产税、退籍税、资本利得税,实行...〖壹〗、此外,程恩富还建议提高个人所得税起征点,并对家庭人均收入实行新的累进所得税制度,以更好地调节收入分配。实行免费医疗程恩富认为,为了显示社会主义改革开放的成就和制度优越性,有必要尽快实行免费医疗制度。他指出,家庭成员健康出了问题特别是大病住院,可能对个人和家庭产生长期难以恢复...

    2026/04/09
  • 株洲疫情隔离(2021湖南株洲最新隔离政策)

    株洲疫情隔离(2021湖南株洲最新隔离政策)

    1月24日株洲石峰区致石峰区居民疫情防控的一封信〖壹〗、致石峰区居民疫情防控的一封信新春佳节即将来临,身处异乡的石峰乡亲回家团聚之心愈发浓烈,我们感同身受。但当前国内聚集性疫情和零星散发病例不断出现,特别是天津市、河南省和北京市相继出现奥密克戎疫情,防控形势严峻复杂。〖贰〗、株洲石峰区办居住证需要以下材料:居住登记回执;本人居民身份证或其他有效身份证明;省...

    2026/04/09
  • 【境外疫情保险,境外 新冠 保险】

    【境外疫情保险,境外 新冠 保险】

    上海明确:境外回国人员输入病例中未参加基本医保的,医疗费用原则上由个...上海明确,境外回国人员输入病例中未参加基本医保的,医疗费用原则上由患者个人负担,具体说明如下:基本政策规定:根据上海市疫情防控工作领导小组新闻发布会透露的政策,对于境外回国人员输入病例中未参加基本医疗保险的人员,医疗费用原则上由个人负担。一是境外回国人员输入病例中参加基本医疗保险的人...

    2026/04/09
  • 疫情薪资延后(疫情影响工资延后发放)

    疫情薪资延后(疫情影响工资延后发放)

    工资延后是什么原因〖壹〗、工资延后的原因主要包括以下几点:公司财务问题资金周转不灵:公司可能因经营不善或资金调配不当,导致在规定发放工资的时间节点上,没有足够的现金流来支付员工工资。银行处理延误流程繁忙:银行在处理大量工资发放业务时,可能会因为系统繁忙或人工处理效率低下,导致工资发放出现延误。〖贰〗、工资未按时到账的可能原因主要有以下几方面:银行系统...

    2026/04/09
  • 疫情深圳住宿/深圳酒店住宿疫情期间

    疫情深圳住宿/深圳酒店住宿疫情期间

    深圳疫情做核酸的护士住宿是什么样的。酒店标间。酒店标间就是标准间。酒店一般标准间的配置是两张床,两套洗漱用品,都是为两个人准备的。这是为有同伴又不适合同住一张床的客户提供的。入院准备与首日体验入院当天:8月11日,我早早起床与陪护的朋友一起去做核酸检测,并办理了入院手续。然而,由于床位紧张,我们不得不在走廊上度过了一晚。这一晚,饮食被严格控制,只能喝白粥...

    2026/04/09
  • 【疫情压扣工资,疫情克扣工资】

    【疫情压扣工资,疫情克扣工资】

    疫情期间压工资合理吗疫情期间不给员工发工资一般是不合理的,具体是否合理需根据不同情况判断,企业以强制休假为名不发工资属于违法行为。以下从国家规定、不同阶段工资支付要求、企业与员工应共同克服困难等方面进行详细阐述:国家相关规定明确工资支付要求春节假期延长假期间(1月31日-2月2日):该假期性质为休息日。综上所述,疫情期间不发工资是不合法的。用人单位应严...

    2026/04/09
  • 【疫情平安中国,疫情平安中国心得体会】

    【疫情平安中国,疫情平安中国心得体会】

    紧急行动,人均50万元!中国平安为全国一线医护人员提供专属风险保障...〖壹〗、医护人员自身保障:若医护和疾控人员确诊感染新型冠状病毒肺炎致残(工伤保险认定的1-3级高残情况)、身故,平安产险将为每人提供比较高50万元的救助金,并承担防止感染蔓延所发生的转移安置费用。〖贰〗、在湖南省临武县南强镇,乡镇党员、派出所民警、医务人员以及村委党员等60多人,成立3...

    2026/04/09
  • 西安疫情培训(陕西省疫情防控期间中小学线上培训)

    西安疫情培训(陕西省疫情防控期间中小学线上培训)

    西安3月21日能去上学吗西安3月21日是可以去上学的。本轮疫情中出现确诊病例的学校,复课时间由所在区县(开发区)疫情防控指挥部和教育部门评估后确定。各类培训机构继续暂停线下培训。中职院校和市属高校继续执行省教育厅相关规定,实施封闭管理。所有复课的学生和教职员工必须持48小时内核酸检测阴性证明。西安各区县教育局发布恢复线下教学通知:从3月21日(周一)起,中...

    2026/04/09
  • 疫情轨迹/疫情轨迹最新

    疫情轨迹/疫情轨迹最新

    疫情期间,如何查询个人行动轨迹?〖壹〗、疫情期间主要通过手机基站定位、GPS定位、健康码/行程码扫描、公共交通记录、电子支付记录、面部识别技术及蓝牙接触追踪等方式追踪行程轨迹。手机基站定位是利用手机与通信基站间的信号交互,通过基站覆盖范围推算用户大致位置。基站密度越高,定位精度越高,运营商可提供相关数据支持,为行程追踪提供基础信息。〖贰〗、健康码/行程码扫...

    2026/04/09
  • 邯郸疫情超市/邯郸疫情超市开门吗

    邯郸疫情超市/邯郸疫情超市开门吗

    邯郸市关于疫情期间停工停产的规定〖壹〗、邯郸市疫情期间停工停产的规定主要涉及主城区封控管理、工地停工安排及人员流动管控等方面,具体如下:主城区封控管理期间的全面停工停产2022年4月8日0时起,邯郸主城区(环城高速公路以内)及周边区域(包括丛台区、复兴区、邯山区、经济技术开发区全域)实施封控管理,暂定3天。〖贰〗、其他违规行为:其他违反疫情防控工作纪律和制...

    2026/04/09
返回顶部