【嘉兴市疫情分区域吗,嘉兴疫情属于什么风险地区】

嘉兴是高风险还是低风险地区?

浙江嘉兴近来全域为常态化防控区域 ,不属于中高风险地区 ,而是低风险地区 。以下是关于浙江嘉兴风险等级的详细解嘉兴当前风险等级 嘉兴全域当前被划分为常态化防控区域,即低风险地区,没有中 、高风险地区的存在 。

【嘉兴市疫情分区域吗,嘉兴疫情属于什么风险地区】-第1张图片

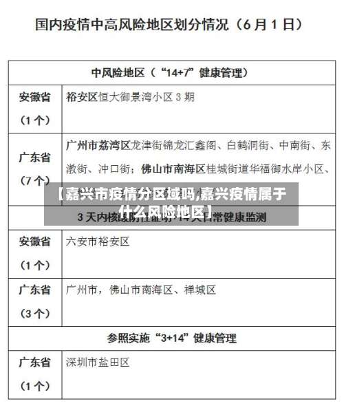
嘉兴市有部分中风险地区 ,【进出嘉兴规定】有省内发生本土疫情设区市和省外旅居史的来嘉返嘉人员,抵嘉后要立即向所在社区(村) 、入住酒店或工作单位报告,落实相关健康管理措施。

【嘉兴市疫情分区域吗,嘉兴疫情属于什么风险地区】-第2张图片

截至2022年4月8日 ,嘉兴地区近来没有中、高风险区域,都是低风险地区。据通报,4月6日8时至4月7日8时 ,嘉兴市新增新冠肺炎确诊1例(海宁市)、无症状感染者37例(海宁市36例 、南湖区1例) 。南湖区1例在嘉兴火车站出站卡口发现。

【嘉兴市疫情分区域吗,嘉兴疫情属于什么风险地区】-第3张图片

嘉兴市防疫政策最新

〖壹〗、嘉兴市全域为常态化管理区域。对国内疫情低风险地区人员等,实施3天日常健康监测,落实“三天两检” 。对入境来浙返浙人员实施“7天集中隔离医学观察 3天居家健康观察 ”健康管理措施。(一)对国内疫情高风险地区人员 ,实施7天集中隔离医学观察。(二)对国内疫情中风险地区人员,实施7天居家隔离医学观察 。

〖贰〗、进入嘉兴市政策 (一)对入境人员实施“14+7+7 ”健康管理措施,即入境人员完成14天集中隔离医学观察后 ,继续实施7天居家健康观察+7天日常健康监测。

〖叁〗 、外省到嘉兴不一定需要隔离。14天内有阳性感染者报告所在地或疫情传播地所在地市旅居史 ,或与感染病例行程轨迹有交集的人员,请立即主动到所在村报备,配合落实核酸检测、隔离医学观察等健康管理措施 。

〖肆〗、市民需保持良好卫生习惯 ,科学规范佩戴口罩 、勤洗手、常通风、不聚集 、保持一米线。主动接种新冠病毒疫苗,及时申报个人涉疫信息。出现发热、干咳等不适症状时,及时到医疗机构发热门诊就诊 ,并主动告知旅居史和接触史,就医过程中规范佩戴口罩,避免乘坐公共交通工具 。

〖伍〗、嘉兴市医保局电话号码:0573-83370706 。

浙江嘉兴市疫情区吗

〖壹〗 、不是。嘉兴 ,别称禾城,浙江省辖地级市,是长江三角洲中心区27城之一 ,国务院批复确定的中国具有江南水乡特色的旅游城市。浙江嘉兴不是疫情区,截止于2022年9月15日,嘉兴已经有1个月没有出现新增病例了 ,已经解除了疫情区的状态 ,浙江嘉兴积累确诊178例,积累治愈176例 。

〖贰〗 、其于3月29日从省外高风险地区流入嘉兴市,具有超强传播性 ,且拒不配合流调工作。因违反《中华人民共和国传染病防治法》等相关规定,公安机关已对其立案调查。活动轨迹详情3月29日:22时48分从嘉兴经开区高铁南站出站,后一直在南站附近活动 。

〖叁〗、022年4月8日0-24时 ,浙江省新增26例本土无症状感染者,其中杭州市11例,嘉兴市15例 ,另新增1例境外输入无症状感染者(喀麦隆输入)。 以下是详细情况及防控措施说明:新增病例详情 本土无症状感染者:26例,分布在杭州市(11例)和嘉兴市(15例)。境外输入无症状感染者:1例,由喀麦隆输入 。

〖肆〗、截至2022年4月8日 ,嘉兴地区近来没有中 、高风险区域,都是低风险地区。据通报,4月6日8时至4月7日8时 ,嘉兴市新增新冠肺炎确诊1例(海宁市)、无症状感染者37例(海宁市36例、南湖区1例)。南湖区1例在嘉兴火车站出站卡口发现 。

〖伍〗 、没有。通过查询嘉兴市疫情官方网站了解到 ,截止2022年11月8日,嘉兴市暂无疫情,属于常态化防控区域 ,所以其万国路并没有封。疫情是指疫病的发生和发展情况,大范围内出现的大型疫情有重症急性呼吸综合征(SARS)、甲型H1N1流感及新型冠状病毒肺炎等 。

〖陆〗、嘉兴疫情最新消息 截至3月17日8时,嘉兴市报告新增新冠肺炎阳性感染者12例 ,其中海宁3例 、平湖8例、南湖区1例,3月13日以来累计报告36例(平湖32例、海宁3例 、南湖区1例),近来均已送至定点医疗机构治疗 ,具体轨迹前期已公布 。

相关推荐

  • 【疫情室外消毒,疫情环境消毒用品】

    【疫情室外消毒,疫情环境消毒用品】

    新冠肺炎疫情防控公共场所消毒规范〖壹〗、新冠肺炎疫情防控公共场所消毒规范涵盖适用范围、大堂大厅消毒方法及要求、出现疑似病例时的应对措施等内容,具体如下:适用范围:适用于宾馆、饭店、茶馆、酒吧、超市、药店、娱乐场所、机关办公场所、公园景区、产业园区等公共场所的环境、用品及相关人员的消毒。〖贰〗、入场检测登记:设立体温检测点,安排专人值守,引导观众分散进场、离...

    2026/04/09
  • 【疫情回校,疫情返校流程图】

    【疫情回校,疫情返校流程图】

    疫情后欢迎回校标语疫情后欢迎回校标语:在新的一学年中,我们所有的一切都是崭新的。经世济民做栋梁,海阔天空展雄才。用我们内在的潜力x成就新学年的辉煌。手牵手共建和谐青中,心连心同做文明师生。提升自己的心理承受力,做到心胸豁达,不为小事所累,让自己尽快成熟起来。欢迎回到学校,让我们一起迎接新的挑战。1学校是你梦想的起点,这里有你无限的可能。1每一次回校,都是新...

    2026/04/09
  • 学生与疫情(学生疫情期间居家学习生活的范文)

    学生与疫情(学生疫情期间居家学习生活的范文)

    比较好的“疫”课,是要让学生的精神世界强大起来〖壹〗、比较好的“疫”课,是要让学生的精神世界强大起来,这需要从教育理念转变、课程价值重构、课程开发实施以及精神引领强化等多方面入手,具体如下:转变教育理念,归还成长责任教育仅有教师努力、家长焦虑是不够的,疫情期间要把学生成长的责任还给学生。〖贰〗、所以普及防疫知识,人人有责,大家要珍惜自己的生命,了解更多的...

    2026/04/09
  • 塞舌儿疫情/塞舌尔新增病例

    塞舌儿疫情/塞舌尔新增病例

    圣卢西亚护照免签国圣卢西亚护照在欧洲可免签停留6个月(180天内90天)的国家包括波黑、保加利亚、罗马尼亚,此外英国可免签停留6个月,但需注意申根区整体规则为180天内累计停留不超过90天。圣卢西亚隶属英联邦成员国,护照免签国达到130多个,包括英国(免签6个月)、爱尔兰(免签3个月)、新加坡(免签1个月)等英联邦国家以及众多欧盟国家。持有圣卢西亚护照可以...

    2026/04/09
  • 【疫情浴池不开,因疫情浴池也关闭吗】

    【疫情浴池不开,因疫情浴池也关闭吗】

    4月8号是否浴池可以开业潼关县大众浴池1)2014年6月25日成立,属于居民服务业类个体工商户,经营者是白永安,处于开业状态,持有1项行政许可。2)位于渭南市潼关县(具体地址要结合实际导航确定)。3)2025年12月18日工商信息显示还在营业。截至2026年1月1日,未查询到长春新88浴池的开业信息,现有公开资料未提及该浴池的具体开业状态。鹤岗洗浴从今天开...

    2026/04/09
  • 【疫情概论,概述疫情】

    【疫情概论,概述疫情】

    结合此次疫情及《概论》课相关知识,谈谈你是如何理解“以人民为中心...〖壹〗、坚持以人民为中心,是新时代坚持和发展中国特色社会主义的根本立场,深刻体现我国国家制度和国家治理体系的本质属性。新中国成立以来特别是改革开放以来的一系列发展成就,充分显示出我国国家制度和国家治理体系具有不断保障和改善民生、增进人民福祉的显著优势,使用户坚定四个自信具有更加深厚的底气...

    2026/04/09
  • 全国疫情现况(全国疫情近来状况)

    全国疫情现况(全国疫情近来状况)

    上海本轮疫情发现的本土感染者超过80%已出院出舱〖壹〗、已治愈出院(舱)人数:481,881人累计发现本土阳性感染者总数:在院患者(114,971人)+出院(舱)患者(481,881人)=596,852人出院(舱)比例计算:481,881÷596,852≈80.7%,符合“超过80%”的表述。〖贰〗、上海规定出院出舱者若“复阳”,不影响...

    2026/04/09
  • 疫情令我难忘(疫情令我难忘作文)

    疫情令我难忘(疫情令我难忘作文)

    写疫情的作文〖壹〗、疫情的作文篇1以前热闹的街市,现已空无一人。被疫情吓坏的人们,已经在家里度过了十多天。但是,有一些战士们,永远都在前线战斗着。被感染和被隔离的人,在病房中,是谁在与它们身上的病毒斗争?是医生,是白衣战士,他们不是英雄,也不是穿着铠甲,披着斗篷。他们只戴着口罩,穿着隔离衣,拿着自己的工具,去挽救一个个生命。〖贰〗、关于疫情的作文(一...

    2026/04/09
  • 芜湖市疫情防控进展如何(芜湖市疫情防控进展如何)

    芜湖市疫情防控进展如何(芜湖市疫情防控进展如何)

    2020年疫情芜湖市封城时间是几号〖壹〗、020年疫情芜湖市封城时间是2月3日。芜湖市在2020年2月3日采取了封城措施,以应对新冠疫情的爆发。这一决策是基于当时全国疫情形势的严峻性和对公共安全的考虑。封城期间,芜湖市实施了一系列严格的防控措施,包括限制人员流动、关闭非必要场所、加强社区管理等,以减缓病毒的传播速度。〖贰〗、020年4月30日。2020年芜...

  • 苏州社区疫情/苏州社区报备电话

    苏州社区疫情/苏州社区报备电话

    2月22日18时苏州新增两地中风险地区自2022年2月22日18时起,苏州市新增张家港市杨舍镇金新城悦府7幢、姑苏区平江街道永林二区为中风险地区,调整后全市中风险地区总数增至56个。具体说明如下:调整依据与决策主体根据国务院联防联控机制有关规定,经专家询问组综合评估研判,苏州市新冠肺炎疫情联防联控指挥部作出上述决定。截至今日18时,苏州市共有中风险地区55...

    2026/04/09
返回顶部