泉州市疫情报告结果/泉州市疫情防控情况

本文目录一览:

福建泉州现在有疫情吗?

〖壹〗 、没有。截止到2022年8月29日根据甘肃省泉州市疫情防控工作组公告显示 ,泉州市已连续6天没有新增确诊病例,属于低风险地区,是常态化防控区域 ,居民可自由出入泉州市,但疫情防控中心规定市民非必要不前往中高风险地区所在地 。

泉州市疫情报告结果/泉州市疫情防控情况-第1张图片

〖贰〗、福建泉州现在有疫情。11月28日0—24时,福建省报告新增本土确诊病例57例(厦门市16例 ,漳州市7例,泉州市27例,三明市5例 ,莆田市、龙岩市各1例;其中无症状感染者转确诊5例)。

泉州市疫情报告结果/泉州市疫情防控情况-第2张图片

〖叁〗 、近来公开信息中 ,2025年10月以来福建泉州新增多个新冠肺炎疫情防控高风险地区,但这些地区是针对新冠肺炎疫情划定的,与甲流疫情并无直接关联 。甲流即甲型流行性感冒 ,是由甲型流感病毒引起的急性呼吸道传染病,其高风险地区的判定与新冠肺炎高风险地区的判定标准不同,不能简单将两者划等号。

泉州市疫情报告结果/泉州市疫情防控情况-第3张图片

今日疫情信息(0917)

〖壹〗、新增无症状感染者20例 ,其中本土病例均在福建莆田市,境外输入14例。无新增死亡病例,新增疑似病例2例 ,均为上海报告的境外输入病例 。截至昨天,现有确诊病例916例,其中重症病例5例。福建今日疫情信息 今天下午四点 ,福建省政府新闻办召开疫情防控工作新闻发布会,通报疫情防控等最新情况。

〖贰〗、0917早盘市场放量下挫,节前调整更倾向于低吸机会 ,但需谨慎应对短期风险 。 以下从市场表现 、驱动因素 、技术面及操作策略四方面展开分析:市场表现:放量下挫 ,行业普遍转弱指数层面:沪指高开低走,单边下行且放量,空头优势明显 ,显示短期抛压集中释放 。

〖叁〗、022年4月5日15时20分左右,陈仓区推送扶风县1名新冠肺炎核酸阳性密切接触人员(B类),现将其4月3日 - 5日主要行程轨迹及紧急寻找同时空接触者相关要求公布如下:密切接触者行程轨迹4月3日9:25左右 ,由宝润佳苑小区步行到罗马花园南门彩文烙面皮店吃早餐。

〖肆〗、作组 、专班名称联系电话指挥部办公室(县卫健局):0917-5215208。疫情流调和医疗救治组(县卫健局):0917-5217401 。交通管控组(县交通局):0917-5211247。市场监管组/冷链物流工作专班(县市场监管局):0917-5211556。

十天交付!金旅CT车全力跑出疫情防控加速度

〖壹〗、金旅仅用十天便成功交付了XML5252XYL36型双后桥CT医疗车,为泉州疫情防控提供了有力支持 。交付背景:3月以来,泉州面临严峻的疫情考验 ,市民生活被打乱,城市运转受限。

〖贰〗、厦门金龙旅行车有限公司(简称“金旅客车 ”)迎来成立30周年。三十年间,金旅客车从白手起家到驰名中外 ,以“中国制造”为旗帜开拓全球市场,成为行业标杆 。2023年,公司全年出口额预计超20亿元 ,再创历史新高 ,并以3856亿元品牌价值入选《中国500最具价值品牌》排名榜,位列第213位。

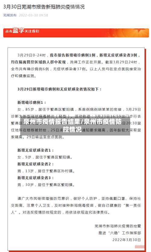
3月28日泉州新增确诊病例7例及无症状感染者122例

月28日泉州市新型冠状病毒肺炎疫情情况境外输入疫情3月28日0~24时,我市新增境外输入确诊病例0例。当日报告新增境外输入无症状感染者0例 。截至3月28日24时 ,我市累计报告境外输入确诊病例45例,已治愈出院45例,近来住院0例;现有报告境外输入疑似病例0例;尚在医学观察无症状感染者0例。

月28日0至24时 ,苏州新增新冠肺炎本土确诊病例1例,新增本土无症状感染者13例,多为外省市来返苏州的蔬菜货运驾乘人员及其关联人员 ,另新增境外输入无症状感染者1例。

022年3月28日0—24时,上海新增96例本土确诊病例和4381例无症状感染者,具体情况如下:本土确诊病例总数:96例 ,含21例由无症状感染者转归 。发现途径:7例确诊病例在隔离管控中发现 。其余病例在相关风险人群排查中发现。

022年3月24日0-24时,广东全省实际新增本土无症状感染者8例,其中深圳1例 ,东莞6例 ,与部分报道中“新增7例”的差异可能源于统计口径或信息更新时差。 以下为详细情况:深圳新增1例本土无症状感染者 病例详情:男性,36岁,居住在福田区沙头街道上沙塘晏村10巷 ,在隔离观察的密接人员排查中发现 。

相关推荐

  • 疫情空窗/空前的疫情

    疫情空窗/空前的疫情

    如何度过疫情后的心理空窗期?当疫情结束之后,我要尽快恢复正常的生活状态,与亲友联络沟通感情,使自己的生活重新回到之前的正常状态之下。与此同时,自己也要保持良好的生活习惯,做好个人卫生和防护,保护好自己的身体健康。3,当疫情过去,我要利用业余时间好好地出去游玩一番。在疫情期间,自己很少有机会出去游玩,这令自己感到非常压抑。此外,还有一些其他的空窗期度过方式:...

    2026/04/09
  • 【疫情没有新,疫情爆发没有】

    【疫情没有新,疫情爆发没有】

    日本“黄金周”全面开放,疫情为何没有反弹?今年日本黄金周全面开放后疫情未反弹,主要有以下几方面原因:新的变异病毒未扩散:日本专家称新的变异病毒没有扩散,这在一定程度上避免了因新变异株出现导致的高传播性和重症率上升,从而使得疫情没有出现大规模反弹。日本黄金周人流如织但疫情未反弹,主要原因包括新变异病毒未扩散、自然免疫积累、天气因素及公众防护意识增强,具体如下...

    2026/04/09
  • 【疫情灭火预案,灭火救援预案】

    【疫情灭火预案,灭火救援预案】

    新冠应急处置预案及流程会议疫情防控组设现场指挥部,下设分综合协调组、现场保障组与应急处置组,负责组织协调会议期间新冠疫情防控相关的重点人员、重点场所、重点部位的风险监测、物资保障、技术指导、应急处置等工作。结果判定与预案启动:核酸结果为阴性时,解除风险;核酸结果为阳性时,第一时间启动应急预案,采取进一步的防控措施。(二)关于健康码黄、红码处置流程黄码处置:...

    2026/04/09
  • 疫情的可怕处(疫情的可怕之处)

    疫情的可怕处(疫情的可怕之处)

    疫情并不怕,可怕是我们内心的焦虑和恐惧〖壹〗、疫情不可怕,可怕的是内心的恐惧与焦虑将人吞噬。历史上,人类多次经历瘟疫,但真正阻碍个体与社会的,往往是心理层面的崩溃。通过独处、反思与艺术表达,人们能超越对疾病的恐惧,重新发现生命的价值。正如作者所言:“疫情告诉你什么?其实,我没那么恐怖,没那么重要。只是你太恐惧了。〖贰〗、疫情管控放开后,“疫情心态”比阳性更...

    2026/04/09
  • 疫情武汉大局(武汉疫情大数据报告)

    疫情武汉大局(武汉疫情大数据报告)

    如何评价钟南山说武汉是个英雄城市?钟南山院士称武汉为“英雄的城市”,是对这座城市及其人民在抗疫中展现的坚韧、勇气与牺牲精神的深刻认可,具有科学依据与情感共鸣的双重意义。从科学判断与现实挑战看,2020年初新冠疫情暴发时,武汉作为最早受冲击的城市之一,面临病毒未知、医疗资源挤兑、生活物资保障困难等多重压力。新冠疫情防控的全球典范2019年末新冠疫情爆发后,武...

    2026/04/09
  • 疫情新颖/新冠疫情文案题目

    疫情新颖/新冠疫情文案题目

    发明和实用新型的新颖性的判断标准是什么?〖壹〗、发明和实用新型新颖性的判断标准为:该发明或实用新型不属于现有技术,且在申请日以前,没有任何单位或个人就同样的发明或实用新型向国务院专利行政部门提出过申请,并记载在申请日以后公布的专利申请文件或者公告的专利文件中。具体如下:不属于现有技术:现有技术是指申请日以前在国内外为公众所知的技术。〖贰〗、判断新颖性的标...

    2026/04/09
  • 【郴州市新冠疫情实时动态,郴州疫情最新消息今天及各县病例】

    【郴州市新冠疫情实时动态,郴州疫情最新消息今天及各县病例】

    11月25日通报郴州各区相继发现7例阳性(郴州疫情确诊最新消息)〖壹〗、月24日至25日,我市北湖区、资兴市、嘉禾县、宜章县相继发现新冠病毒阳性感染者,活动轨迹如下:北湖区检出4例新冠病毒阳性感染者11月24日,北湖区检出4例新冠病毒阳性感染者。〖贰〗、感染者1:朱某某,男,17岁,11月22日从河北衡水返资,11月25日核酸检测初筛阳性,经复核确诊阳性。...

  • 【因为疫情工资减半,疫情期间正常工作工资减半】

    【因为疫情工资减半,疫情期间正常工作工资减半】

    疫情居家正常办公,却被要求薪资减半,这合理吗?〖壹〗、疫情期间居家正常办公却被薪资减半,一般情况下不合理,但需结合具体情况判断。以下从不同角度进行分析:从法律层面看居家办公也属正常提供劳动根据相关劳动法律法规,劳动者按照用人单位的要求居家办公,同样是在付出劳动,用人单位应当按照劳动合同的约定支付工资报酬。〖贰〗、居家办公工资标准企业安排职工以灵活方式在家上...

  • 抗击疫情国难/抗击疫情的国士作文

    抗击疫情国难/抗击疫情的国士作文

    同心战疫作文_疫情面前的中国力量作文同心战疫作文篇一人心齐,泰山移。这是铿锵有力的中华誓言,更是历久弥新的中国力量。在灾难和困难面前,在这次疫情面前,凝聚的人心才是最强大的力量。我和我的祖国,一刻也不能分割。每个人都是一分力量,每个人都是一分责任。爱国,是一个高尚的词,更是一个无比沉重的话题。疫情面前,要与死神直面较量,要与生命逆行,要不怕牺牲。0...

    2026/04/09
  • 【在疫情之后,疫情之后大学为什么不开放了】

    【在疫情之后,疫情之后大学为什么不开放了】

    疫情之后,我们能做什么疫情之后,政府、企业和个人可分别从短期与长期举措、建设方向及生活方式调整等方面采取行动,以应对经济社会挑战并推动可持续发展。政府短期举措扶持中小微企业:通过补贴形式给予中小微企业和个体户1-2个月的办公、厂房、商铺租金补贴,缓解其资金压力。社保部门对企业员工1-2个月的社保给予返还,降低企业用工成本。科学管理情绪,增强心理韧性识别情绪...

    2026/04/09
返回顶部