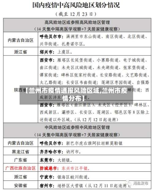
【兰州市疫情通报风险区域,兰州市疫情分布】

本文目录一览:

甘肃省11月6日新增2+51例,其中兰州2+45例,庆阳0+6例

月6日0—24时 ,甘肃省新增确诊病例2例,均在兰州市城关区;新增无症状感染者51例,其中兰州市45例(七里河区30例、城关区15例) ,庆阳市宁县6例。新增确诊病例分布兰州市城关区新增2例确诊病例,为集中隔离点发现,社会面无新增 。

【兰州市疫情通报风险区域,兰州市疫情分布】-第1张图片

022年11月6日甘肃新冠肺炎疫情情况现将11月6日0—24时甘肃省新冠肺炎疫情信息公布如下:本地疫情:11月6日0—24时 ,甘肃省新增确诊病例2例 ,均在兰州市城关区;新增无症状感染者51例,其中兰州市45例 、庆阳市宁县6例。以上新增感染者为密切接触者排查 、中高风险区检测和集中隔离点检测中发现。

【兰州市疫情通报风险区域,兰州市疫情分布】-第2张图片

甘肃省11月8日疫情数据及分布新增确诊病例10例:均在兰州市,其中七里河区7例、城关区3例 。9例为无症状感染者转确诊病例 ,1例为新发现病例。

甘肃省11月16日新增7例确诊病例和1545例无症状感染者,其中兰州市新增2例确诊病例和1499例无症状感染者。甘肃省整体情况:确诊病例:新增7例,均为无症状感染者转确诊病例 。陇南市康县5例 。兰州市城关区2例。无症状感染者:新增1545例。兰州市1499例 。

兰州通报七里河区一儿童死亡事件:悲剧不能再重演!

兰州七里河区儿童死亡事件是一起因疫情防控期间应急响应机制不畅导致的一氧化碳中毒抢救延误悲剧 ,需从流程优化、政策弹性 、基层治理等多方面深刻反思以避免重演。事件核心事实死亡原因:经调查,儿童因使用液化气灶不当导致一氧化碳中毒死亡。

022年11月1日,兰州市七里河区西园街道发生一起一氧化碳中毒事故 ,导致一名儿童不幸死亡 。现将送医及救治情况详细通报如下:孩子妥某轩送医及救治情况 送医时间:13时55分,妥某磊(孩子父亲)抱着孩子妥某轩跑到骆驼巷路口卡口点,向值守民警求助 ,随后乘坐出租车前往甘肃省妇幼保健院。

兰州七里河3岁小孩的真正死因是一氧化碳中毒。以下是关于此事件真实情况的详细说明:事件经过 接警时间:11月1日13时43分,兰州市公安局接到群众求助警情,称七里河区上西园有2人在家中昏倒 ,其中1名儿童已无呼吸 。警方处置:分局立即派警到场处置 ,并于13时57分协助群众将2人送往医院救治。

兰州市七里河区西园街道一名儿童一氧化碳中毒后不幸死亡,对于孩子的离世,我们深感痛心和惋惜 ,对于失去孩子的父母和亲属,我们也表示真诚的慰问,事发后市委市政府高度的重视 ,立即展开了调查,调查结果如下。

甘肃省11月8日新增10+136例,兰州新增10+123例,突破三位数,全国新增本土...

月8日甘肃省新增本土确诊病例10例、无症状感染者136例,兰州市新增10例确诊病例和123例无症状感染者 ,占全省绝大多数;全国新增本土病例超8000例(1294例确诊+6882例无症状) 。甘肃省11月8日疫情数据及分布新增确诊病例10例:均在兰州市,其中七里河区7例、城关区3例。9例为无症状感染者转确诊病例,1例为新发现病例。

甘肃省:新增12例 ,其中兰州市10例,张掖市2例 。兰州市:病例156-16165:集中于城关区甘南路及周边,多为确诊病例139的密切接触者 ,涉及父女 、翁婿、婆媳、夫妻等家庭关系 ,传播链清晰 。其中病例157(男,36岁)和病例161(男,87岁)为重型 ,其余为普通型或轻型。

月11日0-24时,成都市新增本土感染者48例,新增境外输入感染者10例 ,另有9例既往通报的本土无症状感染者转确诊(本土8例,境外输入1例)。

兰州疫情防控:

未来展望当前成果来之不易,但需清醒认识到“行百里者半九十” 。坚持数日 、巩固成效 ,兰州有望彻底消除本轮疫情,早日恢复正常生产生活秩序。总结:兰州市疫情防控已取得阶段性成效,但需继续保持警惕 ,严格落实防控措施。市民的配合与支持是战胜疫情的关键,唯有众志成城、共克时艰,方能早日迎来胜利 。

新一轮兰州疫情仍在发展 ,全省在中央督导组和甘肃省人民政府统一指挥下有序开展防控工作 ,呼吁医务人员做好防护、市民积极配合,坚信能战胜疫情恢复正常生活。具体如下:疫情现状:新一轮兰州疫情爆发后,新的感染人数还在持续增加 ,这一情况不仅牵动着甘肃儿女的心,也引起了全国人民的关注。

确诊病例:新增本土确诊病例15例,其中城关区13例 ,七里河区2例 。无症状感染者:新增无症状感染者41例,其中城关区39例,七里河区2例。社会面筛查情况 以上确诊病例和无症状感染者中 ,有1例从社会面筛查发现,来自兰州市城关区张掖路街道。

特殊背景:事件发生在兰州市疫情防控关键期,七里河区为高风险区域 ,患儿家庭属非绿码人员 。悲剧成因分析应急响应机制低效 调度延误:120急救中心因患儿家庭属高风险区域,要求协调线上诊疗并安排车辆消杀,导致派车指令延迟89分钟。

兰州防疫中心电话24小时电话如下:兰州市防疫办电话是0931-8488782。兰州市疫情防控询问服务电话:0931-12340931-8762070 。城关区疫情防控询问服务电话:0931-8473259 。七里河区疫情防控询问服务电话:0931-2663232。安宁区疫情防控询问服务电话:0931-7683511。

兰州七里河区新增中高风险区域(兰州市中高风险地区)

兰州市七里河区新冠肺炎疫情联防联控领导小组办公室关于划定疫情风险区域的通告根据国务院联防联控机制《新型冠状病毒防控方案》有关规定 ,经综合评估研判 ,现将有关事宜通告如下:自即日起,将兰州市七里河区西湖街道建工中街1号楼A 、B塔,综合3号楼 ,22栋12单元划为高风险区 。

七里河区敦煌路街道柳家营社区兰石小区东一区;七里河区龚家湾街道龚家坪北路社区兰州电机厂老区家属院和土门墩小区片区;七里河区龚家湾街道龚家坪西路社区胜利家园小区(彭家坪东路302-320号双号);七里河区龚家湾街道武山路社区兰电杨家桥小区;七里河区西果园镇晏家坪社区于立刚美术培训学校。

特殊背景:事件发生在兰州市疫情防控关键期,七里河区为高风险区域,患儿家庭属非绿码人员。悲剧成因分析应急响应机制低效 调度延误:120急救中心因患儿家庭属高风险区域 ,要求协调线上诊疗并安排车辆消杀,导致派车指令延迟89分钟 。

相关推荐

  • 不配合疫情隔离/不配合隔离犯法吗

    不配合疫情隔离/不配合隔离犯法吗

    不配合隔离如何处理〖壹〗、拒不接受隔离,其行为涉嫌构成妨害传染病防治罪,可被追究刑事责任。根据我国《刑法》规定,拒绝执行县级以上人民政府、疾病预防控制机构,依照传染病防治法提出的预防、控制措施的,引起甲类传染病的,处三年以下有期徒刑或拘役;后果特别严重的,处三年以上七年以下有期徒刑。〖贰〗、刑罚规定:如果满足上述条件,不配合隔离治疗的行为可能会被判处三年...

  • 【医院停诊疫情,疫情医院停诊什么意思】

    【医院停诊疫情,疫情医院停诊什么意思】

    关于南京江宁医院鼓山路院区暂时停诊的公告〖壹〗、南京市江宁医院鼓山路院区因疫情防控需要暂时停诊至本月23日上午8时,具体恢复时间另行通知。相关安排及注意事项如下:停诊时间与范围自公告发布之日起,鼓山路院区全面暂停门诊服务,停诊持续至2022年3月23日上午8时。后续是否延长停诊期将根据疫情防控形势动态调整,并通过官方渠道及时通知。〖贰〗、急诊安排:节假日期...

    2026/04/09
  • 疫情身影词/疫情身影作文

    疫情身影词/疫情身影作文

    形容白衣天使的词语形容白衣天使的词语有玉洁冰清、救死扶伤、舍己为人、无私无畏、冰清玉洁、处变不惊、舍生忘死、兢兢业业、华佗再世、回春妙手、仁心仁术等,以下是对这些词语的详细介绍:玉洁冰清:象玉那样洁白,象冰那样清净。形容白衣天使的词语有玉洁冰清、救死扶伤、舍己为人、无私无畏、冰清玉洁、处变不惊、舍生忘死、兢兢业业、华佗再世、回春妙手、仁心仁术等,以下是对这...

    2026/04/09
  • 【车辆防疫情,疫情防控车辆管理通知】

    【车辆防疫情,疫情防控车辆管理通知】

    疫情之下私家车如何消毒和外出防护?疫情之下私家车消毒和外出防护需从消毒方法、外出防护措施、消毒后处理及日常注意事项等方面综合进行,具体如下:私家车消毒方法DIY消毒滴露消毒液:按约1:20比例调配,即1瓶盖加入1瓶矿泉水量,配好稀释液后,用抹布沾湿擦拭方向盘、车窗等车内设施。车辆消毒:确保网约车在每次运营后进行全面的消毒,特别是座椅、扶手、门把手等乘客频繁...

    2026/04/09
  • 疫情疏解心理(针对疫情开展心理疏导工作)

    疫情疏解心理(针对疫情开展心理疏导工作)

    疫情期间的心理问题怎么疏解?〖壹〗、如何疏通心理:正确认识自己的心境反应传染病暴发会给我们带来巨大的压力,产生一定的消极情绪十分正常。接纳这些情绪,有助于我们更好地生活、应对疫情。以恰当心态面对疫情信息对疫情,认真看官方媒体关于疫情的报道,不轻信某些传言。了解相关科学防护知识,化恐慌为认真、科学、适度的个人防护。〖贰〗、怎么疏解这些心理问题呢?我们要改善自...

    2026/04/09
  • 【君莲疫情,君莲社区服务中心电话】

    【君莲疫情,君莲社区服务中心电话】

    闵行区君莲学校中考2021升学率怎么样闵行区君莲学校中考2021升学率69%。2020年升学率为65%,推测2022年升学率将在76%。预计2022年升学率是76%。君莲学校位于上海市闵行区颛桥镇沪光路,是一所闵行区教育局和颛桥镇双管的九年一贯制公办学校。截止到2022年9月17日,上海市升学率还未公示,辖区内所有学校也未开始招生以及公布升学率,但根据君莲...

    2026/04/09
  • 疫情板材便宜/疫情后木材费用上涨

    疫情板材便宜/疫情后木材费用上涨

    Mysteel借鉴丨西北热卷市场正悄然发生着改变今年疫情以来,西北7家资源投放钢厂费用调整速度和节奏改变,部分钢厂采取每天调整市场指导费用政策,商家接货成本“水涨船高”。今年8-9月,京津冀环保限产,西北热卷市场商家有意拉涨但区内成交乏力,涨幅小于京津冀地区,而钢厂结算费用大幅上涨,导致西北热卷市场费用倒挂。刚需仍有韧性:华东和南方的刚需没有市场预期的...

    2026/04/09
  • 疫情家人投喂/疫情期间家人

    疫情家人投喂/疫情期间家人

    上海一小伙深夜投喂大白,冲在一线的医护人员有多不易呢?〖壹〗、机智大爷用鱼竿投喂流浪猫,大爷的暖心举动,让流浪的猫咪感受到了并不是没有人喜欢的,并没有讨厌他们的存在的,在这个和谐美好的大家庭当中,流浪猫也是我们其中的一员,让流浪猫也感受到了在一起期间,他们并不是没有人关心的。〖贰〗、月12日汶川地震发生时,距彭州市区10多公里的红岩镇,大面积房屋倒塌、通信...

    2026/04/09
  • 陕西咸阳市阳泉有疫情吗(陕西咸阳市阳泉有疫情吗最新消息)

    陕西咸阳市阳泉有疫情吗(陕西咸阳市阳泉有疫情吗最新消息)

    阳泉是高风险地区吗〖壹〗、不是。截止2022-09-0911:04:51最新数据显示,阳泉地区近来没有低、中、高风险区域,都是常态化防控区。高中低风险地区划分的主要区别如下。高风险地区:病例和无症状感染者居住场所,以及频繁活动且疫情传播风险较高的活动地和工作地等区域,划分为高风险区域。〖贰〗、阳泉市不是高风险地区。实行封控措施,落实足不出户、上门服务。...

  • 军运疫情(军运会和疫情有关联吗?)

    军运疫情(军运会和疫情有关联吗?)

    武汉要办军会,在疫情来了可以取消吗〖壹〗、若武汉在举办世界军事相关赛事期间出现疫情,是否取消需依据官方最终决策,近来无直接规定表明疫情必然导致赛事取消。武汉近期军事赛事背景根据公开信息,2025年武汉并未举办世界军人运动会,而是承办了世界军体第54届海军五项世锦赛。〖贰〗、开了。世界军人运动会(中文简称世界军运会或军运会)是世界军事体育理事会主办的全球军人...

    2026/04/09
返回顶部