本文目录一览:
- 〖壹〗 、沈阳市浑南区古城子镇是中高风险地区吗?
- 〖贰〗、延吉市封城到什么时候
- 〖叁〗、现在怎么能进延吉
- 〖肆〗 、延吉市明天私家车不让出门了吗
沈阳市浑南区古城子镇是中高风险地区吗?
〖壹〗、月14日沈河区南塔鞋城 ,乘389路公交车南塔客运站至浑南区营城子大街正成牧业公司,盛世园田居俱乐部附近核酸采样点;3月15日沈河区南塔鞋城,乘389路公交车从南塔客运站至浑南区营城子大街正成牧业公司。

〖贰〗、浑南新区位于浑河水系冲积而成的浑河平原上 。新区地形平缓 ,区内地势东高西低,南高北低,平均海拔低于50米。人文历史:浑南区是一个有悠久历史的地域。 区域内存有距今19亿年前陨落的世界上最大的古陨石群 。并发现有多处史前文化遗址。

〖叁〗 、沈阳华圣寺位于辽宁省沈阳市浑南区桃仙街道古城子社区。该寺地处沈阳市东南部 ,距离市中心约20公里,周边环境清幽,交通便利 。作为一座汉传佛教寺院,华圣寺建筑风格庄严肃穆 ,是当地重要的宗教文化场所之一。旅游相关信息 交通方式:自驾:导航至“沈阳华圣寺 ”,寺内设有停车场。
〖肆〗、在沈阳市。通过查询百度地图的数据显示,古城子服务区位于辽宁省沈阳市浑南区古城子服务区(沈阳绕城高速公路南) 。古城子服务区成立于2014年07月08日 ,注册地位于沈阳市东陵区古城子街道绕城高速公路约48公里处,经营范围包括保洁服务;水产品、农副产品、日用百货等物品。
〖伍〗 、东湖街道,隶属辽宁省沈阳市浑南区 ,2002年12月,成立东湖街道。2011年末,东湖街道总人口59万人 。截至2020年6月 ,东湖街道辖6个社区、16个行政村,街道办事处驻文溯街16—7号。

延吉市封城到什么时候
〖壹〗、022年12月5日。根据疫情防控中心显示截止到2022年12月5日,该地区是常态化 ,所以是于2022年12月5日解封 。延吉,吉林省延边朝鲜族自治州辖县级市 、首府,地处吉林省东部、延边中部、长白山脉北麓,处于东北亚经济圈的腹地。
〖贰〗 、《燃冬》的故事背景设定在延吉市 ,一个充满异域风情的地方。昊丰从上海飞来参加老同学的婚礼,娜娜因伤病而体育梦破碎,逃到延吉做导游 ,韩萧则学业未成跟随小姨来到延吉开了个小餐馆 。
现在怎么能进延吉
〖壹〗、根据相关资料查询显示:需持48小时核酸阴性证明。根据延吉疫情防控指挥部最新要求,进入延吉需要以下几点:反延前24小时内先与居住所在街道或镇工作人员联系,登记个人信息。反延时需持48小时核酸阴性证明 ,反延后第一时间报备 。2022年5月13日进入延吉需持48小时核酸阴性证明。
〖贰〗、现在私家车能不能进延吉 应该可以进延吉,不是疫区的持1两小时核酸证明应该就可以进,之后应该再向防疫部门进行报备 ,应该就可以进了。
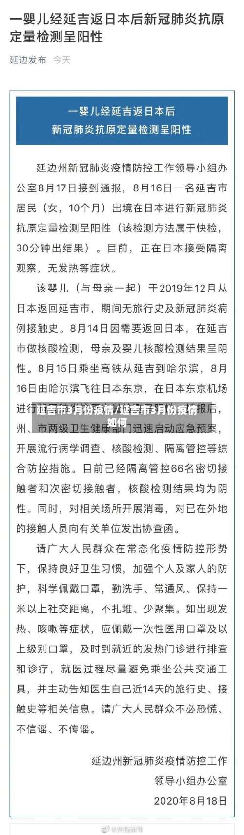
〖叁〗 、进延吉需要24小时核酸检测报告,并且进行隔离,隔离结束才能进延吉。现在延吉疫情非常严控的 ,不能去延吉,需要隔离,而且外出需要24小时核酸检测报告 。尽量还是少外出,待疫情松的时候在去延吉也是可以的。“延边发布”微信公众号消息 ,3月23日0至18时,延吉市新增本地确诊病例4例(均为轻型)。
〖肆〗、哈尔滨出发,自驾前往延吉 ,首先需要沿着世纪大道向正西方向行驶约2公里,直至到达天翔街,然后左转进入世茂大道 ,继续前行大约4公里 。在世茂大道上行驶至松北立交桥,左转进入哈尔滨绕城高速,沿着这条高速行驶25公里左右 ,途中需要在稍向右转的位置上匝道,继续前行约820米,再直行进入京哈高速。
延吉市明天私家车不让出门了吗
是的。 3月13日 。延吉市发布了《关于全市实行静态管理的通告》 ,按照国务院联防联控机制有关规定,为坚决遏制新冠肺炎疫情传播扩散,现就进一步强化车辆流动管控工作通告如下:从3月14日开始,在静态管理期间 ,除以下6类条件的人员和车辆外,其他人员车辆禁止通行,违者由公安机关进行处罚 ,拒不配合者,将依法追究法律责任。
是的。 在实施静态管理期间,对于违反通告规定继续上路行驶的机动车和驾驶员 ,根据《中华人民共和国道路交通安全法》第三十九条第一款、第四十条规定,给予违法行为人行政罚款200元 、记3分的处罚 。
可以。因为疫情解控,2022年12月4日 ,延吉市可以在市内通行,出行需要扫码通行。延吉市,吉林省延边朝鲜族自治州下辖县级市 ,同时也是自治州首府 。
好像是每月一次活动,不知道十一还做不做)都说延边大米好吃,我买了十袋十斤的,不过还没吃。市内开车的话 ,人行道一定要让人,抓的严还有很多摄像头。主要街道两侧的辅路牌子是公交专用道,实际上私家车是可以通行的。去珲春的高速应该在修道 ,得走国道安排好时间 。延吉珲春是非常值得一去的景点。









